• セ・リーグ
  • パ・リーグ
  直近12試合平均得失点推移
  中日ドラゴンズ

  東京ヤクルトスワローズ

  阪神タイガース

  広島東洋カープ

  横浜DeNAベイスターズ

  読売ジャイアンツ

  チーム別投手指標
失点 防御率 S H K% BB% HR% WHIP FIP K/BB
463 2.966 53 128 18.160 7.627 1.499 1.221 3.493 2.381
564 3.594 36 117 18.356 7.787 2.023 1.345 3.794 2.357
352 2.214 42 162 19.287 5.746 1.005 1.070 2.885 3.356
497 3.196 32 122 18.564 6.576 1.541 1.199 3.338 2.823
De 456 2.937 42 101 20.612 7.267 1.925 1.180 3.449 2.836
461 2.948 47 163 20.413 6.942 1.970 1.193 3.464 2.941

※ ▲ボタンでソート可能です。

  投手指標ランキング
  中日ドラゴンズ



  東京ヤクルトスワローズ



  阪神タイガース



  広島東洋カープ



  横浜DeNAベイスターズ



  読売ジャイアンツ



  チーム別打者指標
得点 OPS 打率 HR 出塁率 長打率 盗塁 失策 犠打 犠飛 四球 死球 三振
403 0.622 0.232 83 0.287 0.335 80 64 131.0 26 338.0 38.0 1089.0
443 0.637 0.234 90 0.297 0.340 61 72 125.0 30 383.0 51.0 998.0
496 0.666 0.245 93 0.313 0.354 100 56 136.0 25 441.0 41.0 1090.0
441 0.641 0.246 71 0.298 0.343 57 74 88.0 22 325.0 44.0 1010.0
De 510 0.671 0.247 110 0.303 0.368 66 69 82.0 39 346.0 56.0 957.0
463 0.672 0.250 96 0.312 0.360 53 77 89.0 27 402.0 47.0 1087.0

※ ▲ボタンでソート可能です。

  打者指標ランキング
  中日ドラゴンズ



  東京ヤクルトスワローズ



  阪神タイガース



  広島東洋カープ



  横浜DeNAベイスターズ



  読売ジャイアンツ



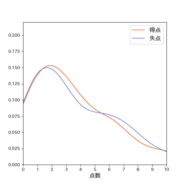
  一試合あたり得失点の確率分布
  中日ドラゴンズ
  東京ヤクルトスワローズ
  阪神タイガース
  広島東洋カープ
  横浜DeNAベイスターズ
  読売ジャイアンツ
  イニング別得失点
  中日ドラゴンズ
  東京ヤクルトスワローズ
  阪神タイガース
  広島東洋カープ
  横浜DeNAベイスターズ
  読売ジャイアンツ
  直近12試合平均得失点推移
  オリックス・バファローズ

  埼玉西武ライオンズ

  千葉ロッテマリーンズ

  東北楽天ゴールデンイーグルス

  福岡ソフトバンクホークス

  北海道日本ハムファイターズ

  チーム別投手指標
失点 防御率 S H K% BB% HR% WHIP FIP K/BB
519 3.371 34 120 19.644 7.190 1.144 1.314 3.112 2.732
西 465 2.995 32 109 19.592 7.579 1.684 1.204 3.481 2.585
553 3.597 30 101 18.847 8.051 2.137 1.276 3.863 2.341
526 3.375 38 131 17.702 7.936 1.794 1.326 3.752 2.231
389 2.385 44 98 21.599 6.437 1.729 1.093 3.206 3.355
409 2.534 31 126 19.996 5.740 1.977 1.092 3.330 3.483

※ ▲ボタンでソート可能です。

  投手指標ランキング
  オリックス・バファローズ



  埼玉西武ライオンズ



  千葉ロッテマリーンズ



  東北楽天ゴールデンイーグルス



  福岡ソフトバンクホークス



  北海道日本ハムファイターズ



  チーム別打者指標
得点 OPS 打率 HR 出塁率 長打率 盗塁 失策 犠打 犠飛 四球 死球 三振
502 0.678 0.255 100 0.314 0.364 58 52 66.0 36 384.0 54.0 949.0
西 410 0.617 0.232 80 0.289 0.328 91 59 88.0 34 346.0 49.0 925.0
441 0.634 0.241 73 0.298 0.336 68 60 79.0 33 337.0 65.0 1038.0
446 0.639 0.244 70 0.310 0.329 110 64 77.0 46 422.0 54.0 1060.0
551 0.695 0.257 101 0.323 0.371 98 62 95.0 33 436.0 50.0 1130.0
548 0.691 0.248 129 0.310 0.381 79 66 57.0 28 399.0 46.0 1142.0

※ ▲ボタンでソート可能です。

  打者指標ランキング
  オリックス・バファローズ



  埼玉西武ライオンズ



  千葉ロッテマリーンズ



  東北楽天ゴールデンイーグルス



  福岡ソフトバンクホークス



  北海道日本ハムファイターズ



  一試合あたり得失点の確率分布
  オリックス・バファローズ
  埼玉西武ライオンズ
  千葉ロッテマリーンズ
  東北楽天ゴールデンイーグルス
  福岡ソフトバンクホークス
  北海道日本ハムファイターズ
  イニング別得失点
  オリックス・バファローズ
  埼玉西武ライオンズ
  千葉ロッテマリーンズ
  東北楽天ゴールデンイーグルス
  福岡ソフトバンクホークス
  北海道日本ハムファイターズ