阪神タイガース

#99 ビーズリー

※ 阪神タイガース・ビーズリー投手の2025年レギュラーシーズン全試合の投球成績、球速・球種・配球、コース別空振り割合・被安打割合、球数などのデータを掲載しています。

Basic stats (2025.レギュラーシーズン全試合)
出場試合数 8
イニング 29.1
1
3
ホールド 0
セーブ 0
防御率 4.602
WHIP 1.602
FIP 2.950
K/BB 2.083
K% 18.9
BB% 9.1
HR% 0.0
最高球速 158 km/h

※ Pithcer's Basic Statsの概要はこちら

Profile
生年月日 1995年11月20日(29歳)
出身地 アメリカ
身長 191cm
体重 102kg
血液型 不明
投打 右投げ右打ち
ドラフト nan
プロ通算年 3年
経歴 クレムソン大-ダイヤモンドバックス-ブルージェイズ-3Aインディアナポリス-阪神
主な獲得タイトル nan
打者に投じた球数分布 (2025.レギュラーシーズン全試合)
ビーズリー 打者に投じた球数分布(2025年レギュラーシーズン全試合)
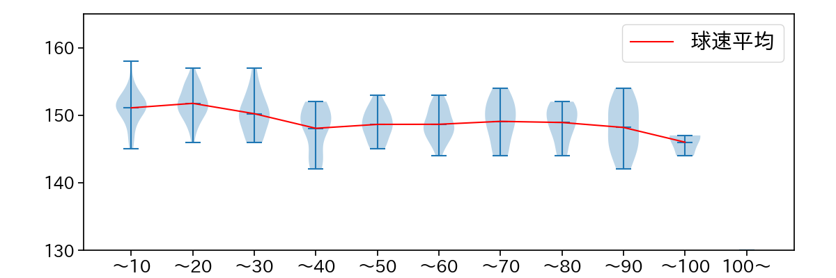
球数による球速(ストレート)の推移 (2025.レギュラーシーズン全試合)
ビーズリー 球数による球速(ストレート)の推移(2025年レギュラーシーズン全試合)
球種割合 (2025.レギュラーシーズン全試合)
ビーズリー 球種割合(2025年レギュラーシーズン全試合)
カウント別 球種割合 (2025.レギュラーシーズン全試合)
ビーズリー カウント別 球種割合(2025年レギュラーシーズン全試合)
球種 & 球速の分布 1 (2025.レギュラーシーズン全試合)
ビーズリー 球種&球速の分布1(2025年レギュラーシーズン全試合)
球種 & 球速の分布 2 (2025.レギュラーシーズン全試合)
ビーズリー 球種&球速の分布2(2025年レギュラーシーズン全試合)

vs 左打 投手目線 (2025.レギュラーシーズン全試合)

※ 5球以上記録があった球種のみ掲載

ビーズリー 配球ヒートマップ(2025年rs月)
ビーズリー 配球ヒートマップ(2025年rs月)
ビーズリー 配球ヒートマップ(2025年rs月)
ビーズリー 配球ヒートマップ(2025年rs月)
ビーズリー 配球ヒートマップ(2025年rs月)
ビーズリー コース別空振り割合(2025年rs月)
ビーズリー コース別空振り割合(2025年rs月)
ビーズリー コース別空振り割合(2025年rs月)
ビーズリー コース別空振り割合(2025年rs月)
ビーズリー コース別空振り割合(2025年rs月)
ビーズリー コース別被安打割合(2025年rs月)
ビーズリー コース別被安打割合(2025年rs月)
ビーズリー コース別被安打割合(2025年rs月)
ビーズリー コース別被安打割合(2025年rs月)
ビーズリー コース別被安打割合(2025年rs月)

vs 右打 投手目線 (2025.レギュラーシーズン全試合)

※ 5球以上記録があった球種のみ掲載

ビーズリー 配球ヒートマップ(2025年rs月)
ビーズリー 配球ヒートマップ(2025年rs月)
ビーズリー 配球ヒートマップ(2025年rs月)
ビーズリー 配球ヒートマップ(2025年rs月)
ビーズリー 配球ヒートマップ(2025年rs月)
ビーズリー コース別空振り割合(2025年rs月)
ビーズリー コース別空振り割合(2025年rs月)
ビーズリー コース別空振り割合(2025年rs月)
ビーズリー コース別空振り割合(2025年rs月)
ビーズリー コース別空振り割合(2025年rs月)
ビーズリー コース別被安打割合(2025年rs月)
ビーズリー コース別被安打割合(2025年rs月)
ビーズリー コース別被安打割合(2025年rs月)
ビーズリー コース別被安打割合(2025年rs月)
ビーズリー コース別被安打割合(2025年rs月)