阪神タイガース

#50 富田 蓮

※ 阪神タイガース・富田 蓮投手の2025年レギュラーシーズン全試合の投球成績、球速・球種・配球、コース別空振り割合・被安打割合、球数などのデータを掲載しています。

Basic stats (2025.レギュラーシーズン全試合)
出場試合数 9
イニング 23.1
1
0
ホールド 0
セーブ 0
防御率 3.086
WHIP 1.243
FIP 2.649
K/BB 3.333
K% 10.4
BB% 3.1
HR% 0.0
最高球速 141 km/h

※ Pithcer's Basic Statsの概要はこちら

Profile
生年月日 2001年9月6日(24歳)
出身地 岐阜
身長 176cm
体重 76kg
血液型 B
投打 左投げ左打ち
ドラフト 2022年(6位)
プロ通算年 3年
経歴 大垣商高-三菱自動車岡崎-阪神
主な獲得タイトル nan
打者に投じた球数分布 (2025.レギュラーシーズン全試合)
富田 蓮 打者に投じた球数分布(2025年レギュラーシーズン全試合)
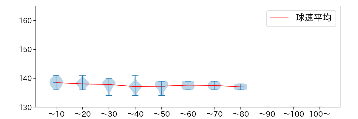
球数による球速(ストレート)の推移 (2025.レギュラーシーズン全試合)
富田 蓮 球数による球速(ストレート)の推移(2025年レギュラーシーズン全試合)
球種割合 (2025.レギュラーシーズン全試合)
富田 蓮 球種割合(2025年レギュラーシーズン全試合)
カウント別 球種割合 (2025.レギュラーシーズン全試合)
富田 蓮 カウント別 球種割合(2025年レギュラーシーズン全試合)
球種 & 球速の分布 1 (2025.レギュラーシーズン全試合)
富田 蓮 球種&球速の分布1(2025年レギュラーシーズン全試合)
球種 & 球速の分布 2 (2025.レギュラーシーズン全試合)
富田 蓮 球種&球速の分布2(2025年レギュラーシーズン全試合)

vs 左打 投手目線 (2025.レギュラーシーズン全試合)

※ 5球以上記録があった球種のみ掲載

富田 蓮 配球ヒートマップ(2025年rs月)
富田 蓮 配球ヒートマップ(2025年rs月)
富田 蓮 配球ヒートマップ(2025年rs月)
富田 蓮 配球ヒートマップ(2025年rs月)
富田 蓮 配球ヒートマップ(2025年rs月)
富田 蓮 コース別空振り割合(2025年rs月)
富田 蓮 コース別空振り割合(2025年rs月)
富田 蓮 コース別空振り割合(2025年rs月)
富田 蓮 コース別空振り割合(2025年rs月)
富田 蓮 コース別空振り割合(2025年rs月)
富田 蓮 コース別被安打割合(2025年rs月)
富田 蓮 コース別被安打割合(2025年rs月)
富田 蓮 コース別被安打割合(2025年rs月)
富田 蓮 コース別被安打割合(2025年rs月)
富田 蓮 コース別被安打割合(2025年rs月)

vs 右打 投手目線 (2025.レギュラーシーズン全試合)

※ 5球以上記録があった球種のみ掲載

富田 蓮 配球ヒートマップ(2025年rs月)
富田 蓮 配球ヒートマップ(2025年rs月)
富田 蓮 配球ヒートマップ(2025年rs月)
富田 蓮 配球ヒートマップ(2025年rs月)
富田 蓮 配球ヒートマップ(2025年rs月)
富田 蓮 配球ヒートマップ(2025年rs月)
富田 蓮 コース別空振り割合(2025年rs月)
富田 蓮 コース別空振り割合(2025年rs月)
富田 蓮 コース別空振り割合(2025年rs月)
富田 蓮 コース別空振り割合(2025年rs月)
富田 蓮 コース別空振り割合(2025年rs月)
富田 蓮 コース別空振り割合(2025年rs月)
富田 蓮 コース別被安打割合(2025年rs月)
富田 蓮 コース別被安打割合(2025年rs月)
富田 蓮 コース別被安打割合(2025年rs月)
富田 蓮 コース別被安打割合(2025年rs月)
富田 蓮 コース別被安打割合(2025年rs月)
富田 蓮 コース別被安打割合(2025年rs月)