阪神タイガース

#36 畠 世周

※ 阪神タイガース・畠 世周投手の2025年レギュラーシーズン全試合の投球成績、球速・球種・配球、コース別空振り割合・被安打割合、球数などのデータを掲載しています。

Basic stats (2025.レギュラーシーズン全試合)
出場試合数 12
イニング 12.1
0
0
ホールド 4
セーブ 0
防御率 0.000
WHIP 1.054
FIP 3.850
K/BB 0.600
K% 6.4
BB% 10.6
HR% 0.0
最高球速 150 km/h

※ Pithcer's Basic Statsの概要はこちら

Profile
生年月日 1994年5月31日(31歳)
出身地 広島
身長 186cm
体重 82kg
血液型 AB
投打 右投げ左打ち
ドラフト 2016年(2位)
プロ通算年 9年
経歴 近大福山高-近畿大-巨人-阪神
主な獲得タイトル nan
打者に投じた球数分布 (2025.レギュラーシーズン全試合)
畠 世周 打者に投じた球数分布(2025年レギュラーシーズン全試合)
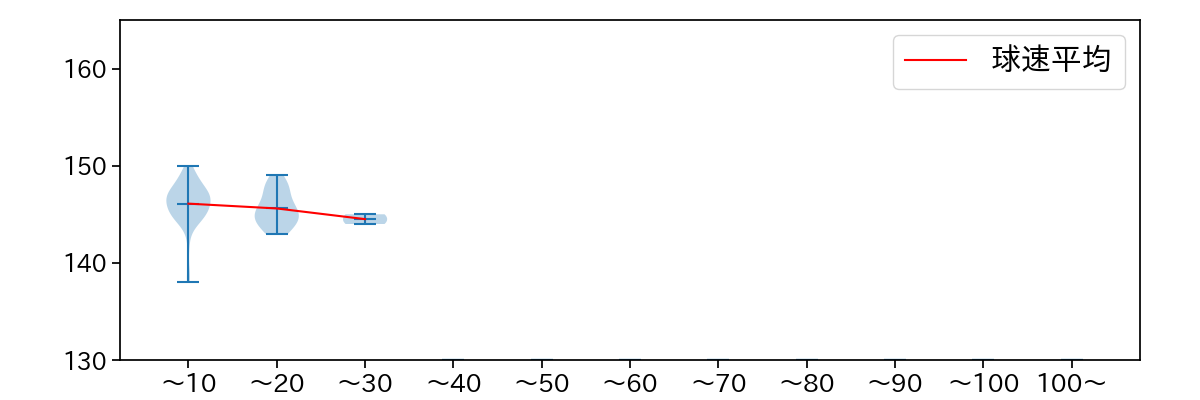
球数による球速(ストレート)の推移 (2025.レギュラーシーズン全試合)
畠 世周 球数による球速(ストレート)の推移(2025年レギュラーシーズン全試合)
球種割合 (2025.レギュラーシーズン全試合)
畠 世周 球種割合(2025年レギュラーシーズン全試合)
カウント別 球種割合 (2025.レギュラーシーズン全試合)
畠 世周 カウント別 球種割合(2025年レギュラーシーズン全試合)
球種 & 球速の分布 1 (2025.レギュラーシーズン全試合)
畠 世周 球種&球速の分布1(2025年レギュラーシーズン全試合)
球種 & 球速の分布 2 (2025.レギュラーシーズン全試合)
畠 世周 球種&球速の分布2(2025年レギュラーシーズン全試合)

vs 左打 投手目線 (2025.レギュラーシーズン全試合)

※ 5球以上記録があった球種のみ掲載

畠 世周 配球ヒートマップ(2025年rs月)
畠 世周 配球ヒートマップ(2025年rs月)
畠 世周 配球ヒートマップ(2025年rs月)
畠 世周 配球ヒートマップ(2025年rs月)
畠 世周 コース別空振り割合(2025年rs月)
畠 世周 コース別空振り割合(2025年rs月)
畠 世周 コース別空振り割合(2025年rs月)
畠 世周 コース別空振り割合(2025年rs月)
畠 世周 コース別被安打割合(2025年rs月)
畠 世周 コース別被安打割合(2025年rs月)
畠 世周 コース別被安打割合(2025年rs月)
畠 世周 コース別被安打割合(2025年rs月)

vs 右打 投手目線 (2025.レギュラーシーズン全試合)

※ 5球以上記録があった球種のみ掲載

畠 世周 配球ヒートマップ(2025年rs月)
畠 世周 配球ヒートマップ(2025年rs月)
畠 世周 配球ヒートマップ(2025年rs月)
畠 世周 配球ヒートマップ(2025年rs月)
畠 世周 コース別空振り割合(2025年rs月)
畠 世周 コース別空振り割合(2025年rs月)
畠 世周 コース別空振り割合(2025年rs月)
畠 世周 コース別空振り割合(2025年rs月)
畠 世周 コース別被安打割合(2025年rs月)
畠 世周 コース別被安打割合(2025年rs月)
畠 世周 コース別被安打割合(2025年rs月)
畠 世周 コース別被安打割合(2025年rs月)