阪神タイガース

#20 デュプランティエ

※ 阪神タイガース・デュプランティエ投手の2025年レギュラーシーズン全試合の投球成績、球速・球種・配球、コース別空振り割合・被安打割合、球数などのデータを掲載しています。

Basic stats (2025.レギュラーシーズン全試合)
出場試合数 15
イニング 90.2
6
3
ホールド 0
セーブ 0
防御率 1.390
WHIP 0.805
FIP 1.631
K/BB 5.650
K% 32.2
BB% 5.7
HR% 0.3
最高球速 157 km/h

※ Pithcer's Basic Statsの概要はこちら

Profile
生年月日 1994年7月11日(31歳)
出身地 アメリカ
身長 193cm
体重 103kg
血液型 不明
投打 右投げ左打ち
ドラフト nan
プロ通算年 1年
経歴 ライス大-ダイヤモンドバックス-3Aナッシュビル-阪神
主な獲得タイトル nan
打者に投じた球数分布 (2025.レギュラーシーズン全試合)
デュプランティエ 打者に投じた球数分布(2025年レギュラーシーズン全試合)
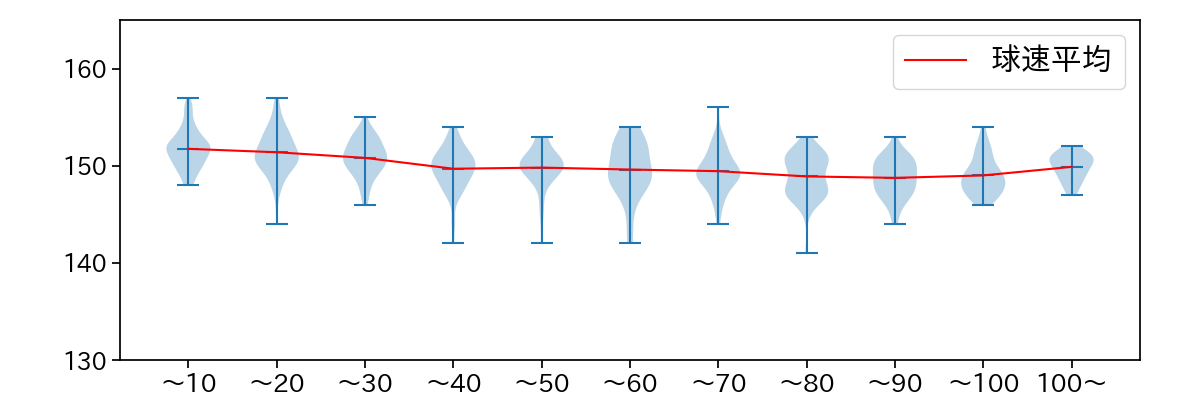
球数による球速(ストレート)の推移 (2025.レギュラーシーズン全試合)
デュプランティエ 球数による球速(ストレート)の推移(2025年レギュラーシーズン全試合)
球種割合 (2025.レギュラーシーズン全試合)
デュプランティエ 球種割合(2025年レギュラーシーズン全試合)
カウント別 球種割合 (2025.レギュラーシーズン全試合)
デュプランティエ カウント別 球種割合(2025年レギュラーシーズン全試合)
球種 & 球速の分布 1 (2025.レギュラーシーズン全試合)
デュプランティエ 球種&球速の分布1(2025年レギュラーシーズン全試合)
球種 & 球速の分布 2 (2025.レギュラーシーズン全試合)
デュプランティエ 球種&球速の分布2(2025年レギュラーシーズン全試合)

vs 左打 投手目線 (2025.レギュラーシーズン全試合)

※ 5球以上記録があった球種のみ掲載

デュプランティエ 配球ヒートマップ(2025年rs月)
デュプランティエ 配球ヒートマップ(2025年rs月)
デュプランティエ 配球ヒートマップ(2025年rs月)
デュプランティエ 配球ヒートマップ(2025年rs月)
デュプランティエ 配球ヒートマップ(2025年rs月)
デュプランティエ コース別空振り割合(2025年rs月)
デュプランティエ コース別空振り割合(2025年rs月)
デュプランティエ コース別空振り割合(2025年rs月)
デュプランティエ コース別空振り割合(2025年rs月)
デュプランティエ コース別空振り割合(2025年rs月)
デュプランティエ コース別被安打割合(2025年rs月)
デュプランティエ コース別被安打割合(2025年rs月)
デュプランティエ コース別被安打割合(2025年rs月)
デュプランティエ コース別被安打割合(2025年rs月)
デュプランティエ コース別被安打割合(2025年rs月)

vs 右打 投手目線 (2025.レギュラーシーズン全試合)

※ 5球以上記録があった球種のみ掲載

デュプランティエ 配球ヒートマップ(2025年rs月)
デュプランティエ 配球ヒートマップ(2025年rs月)
デュプランティエ 配球ヒートマップ(2025年rs月)
デュプランティエ 配球ヒートマップ(2025年rs月)
デュプランティエ 配球ヒートマップ(2025年rs月)
デュプランティエ 配球ヒートマップ(2025年rs月)
デュプランティエ コース別空振り割合(2025年rs月)
デュプランティエ コース別空振り割合(2025年rs月)
デュプランティエ コース別空振り割合(2025年rs月)
デュプランティエ コース別空振り割合(2025年rs月)
デュプランティエ コース別空振り割合(2025年rs月)
デュプランティエ コース別空振り割合(2025年rs月)
デュプランティエ コース別被安打割合(2025年rs月)
デュプランティエ コース別被安打割合(2025年rs月)
デュプランティエ コース別被安打割合(2025年rs月)
デュプランティエ コース別被安打割合(2025年rs月)
デュプランティエ コース別被安打割合(2025年rs月)
デュプランティエ コース別被安打割合(2025年rs月)