阪神タイガース

#69 石井 大智

※ 阪神タイガース・石井 大智投手の2025年ポストシーズンの投球成績、球速・球種・配球、コース別空振り割合・被安打割合、球数などのデータを掲載しています。

Basic stats (2025.ポストシーズン)
出場試合数 8
イニング 8.0
0
0
ホールド 3
セーブ 1
防御率 4.500
WHIP 1.500
FIP 5.245
K/BB 3.000
K% 24.3
BB% 8.1
HR% 5.4
最高球速 152 km/h

※ Pithcer's Basic Statsの概要はこちら

Profile
生年月日 1997年7月29日(28歳)
出身地 秋田
身長 175cm
体重 80kg
血液型 O
投打 右投げ右打ち
ドラフト 2020年(8位)
プロ通算年 5年
経歴 秋田高専-四国ILplus・高知-阪神
主な獲得タイトル nan
打者に投じた球数分布 (2025.ポストシーズン)
石井 大智 打者に投じた球数分布(2025年ポストシーズン)
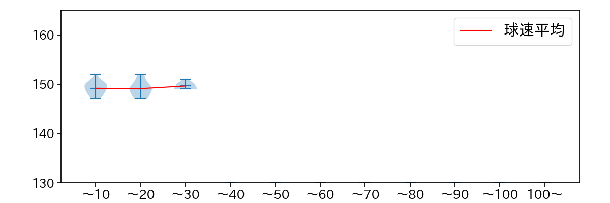
球数による球速(ストレート)の推移 (2025.ポストシーズン)
石井 大智 球数による球速(ストレート)の推移(2025年ポストシーズン)
球種割合 (2025.ポストシーズン)
石井 大智 球種割合(2025年ポストシーズン)
カウント別 球種割合 (2025.ポストシーズン)
石井 大智 カウント別 球種割合(2025年ポストシーズン)
球種 & 球速の分布 1 (2025.ポストシーズン)
石井 大智 球種&球速の分布1(2025年ポストシーズン)
球種 & 球速の分布 2 (2025.ポストシーズン)
石井 大智 球種&球速の分布2(2025年ポストシーズン)

vs 左打 投手目線 (2025.ポストシーズン)

※ 5球以上記録があった球種のみ掲載

石井 大智 配球ヒートマップ(2025年ps月)
石井 大智 配球ヒートマップ(2025年ps月)
石井 大智 コース別空振り割合(2025年ps月)
石井 大智 コース別空振り割合(2025年ps月)
石井 大智 コース別被安打割合(2025年ps月)
石井 大智 コース別被安打割合(2025年ps月)

vs 右打 投手目線 (2025.ポストシーズン)

※ 5球以上記録があった球種のみ掲載

石井 大智 配球ヒートマップ(2025年ps月)
石井 大智 配球ヒートマップ(2025年ps月)
石井 大智 配球ヒートマップ(2025年ps月)
石井 大智 コース別空振り割合(2025年ps月)
石井 大智 コース別空振り割合(2025年ps月)
石井 大智 コース別空振り割合(2025年ps月)
石井 大智 コース別被安打割合(2025年ps月)
石井 大智 コース別被安打割合(2025年ps月)
石井 大智 コース別被安打割合(2025年ps月)