阪神タイガース

#65 湯浅 京己

※ 阪神タイガース・湯浅 京己投手の2025年ポストシーズンの投球成績、球速・球種・配球、コース別空振り割合・被安打割合、球数などのデータを掲載しています。

Basic stats (2025.ポストシーズン)
出場試合数 2
イニング 2.2
0
0
ホールド 0
セーブ 0
防御率 0.000
WHIP 1.125
FIP 1.620
K/BB 2.000
K% 18.2
BB% 0.0
HR% 0.0
最高球速 150 km/h

※ Pithcer's Basic Statsの概要はこちら

Profile
生年月日 1999年7月17日(26歳)
出身地 三重
身長 183cm
体重 82kg
血液型 O
投打 右投げ右打ち
ドラフト 2018年(6位)
プロ通算年 7年
経歴 聖光学院高-BCリーグ・富山-阪神
主な獲得タイトル (中)22
打者に投じた球数分布 (2025.ポストシーズン)
湯浅 京己 打者に投じた球数分布(2025年ポストシーズン)
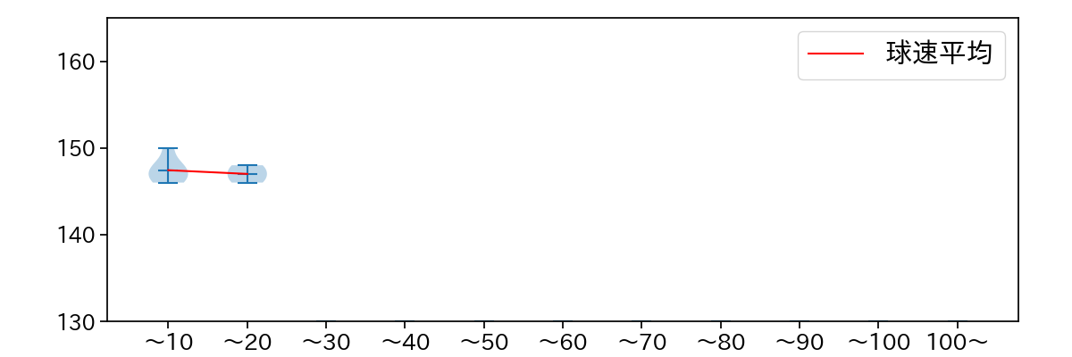
球数による球速(ストレート)の推移 (2025.ポストシーズン)
湯浅 京己 球数による球速(ストレート)の推移(2025年ポストシーズン)
球種割合 (2025.ポストシーズン)
湯浅 京己 球種割合(2025年ポストシーズン)
カウント別 球種割合 (2025.ポストシーズン)
湯浅 京己 カウント別 球種割合(2025年ポストシーズン)
球種 & 球速の分布 1 (2025.ポストシーズン)
湯浅 京己 球種&球速の分布1(2025年ポストシーズン)
球種 & 球速の分布 2 (2025.ポストシーズン)
湯浅 京己 球種&球速の分布2(2025年ポストシーズン)

vs 左打 投手目線 (2025.ポストシーズン)

※ 5球以上記録があった球種のみ掲載

湯浅 京己 配球ヒートマップ(2025年ps月)
湯浅 京己 配球ヒートマップ(2025年ps月)
湯浅 京己 コース別空振り割合(2025年ps月)
湯浅 京己 コース別空振り割合(2025年ps月)
湯浅 京己 コース別被安打割合(2025年ps月)
湯浅 京己 コース別被安打割合(2025年ps月)

vs 右打 投手目線 (2025.ポストシーズン)

※ 5球以上記録があった球種のみ掲載