阪神タイガース

#20 デュプランティエ

※ 阪神タイガース・デュプランティエ投手の2025年ポストシーズンの投球成績、球速・球種・配球、コース別空振り割合・被安打割合、球数などのデータを掲載しています。

Basic stats (2025.ポストシーズン)
出場試合数 1
イニング 1.2
0
1
ホールド 0
セーブ 0
防御率 37.800
WHIP 5.400
FIP 7.320
K/BB 0.333
K% 7.7
BB% 23.1
HR% 0.0
最高球速 152 km/h

※ Pithcer's Basic Statsの概要はこちら

Profile
生年月日 1994年7月11日(31歳)
出身地 アメリカ
身長 193cm
体重 103kg
血液型 不明
投打 右投げ左打ち
ドラフト nan
プロ通算年 1年
経歴 ライス大-ダイヤモンドバックス-3Aナッシュビル-阪神
主な獲得タイトル nan
打者に投じた球数分布 (2025.ポストシーズン)
デュプランティエ 打者に投じた球数分布(2025年ポストシーズン)
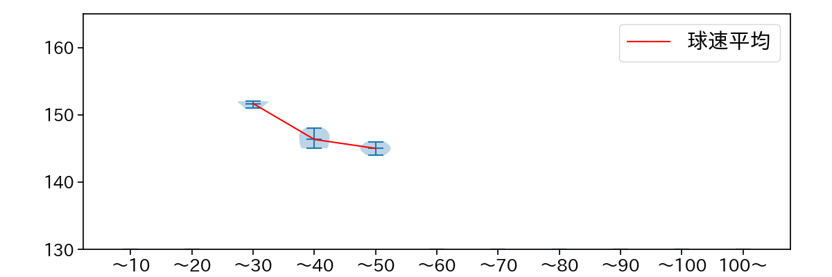
球数による球速(ストレート)の推移 (2025.ポストシーズン)
デュプランティエ 球数による球速(ストレート)の推移(2025年ポストシーズン)
球種割合 (2025.ポストシーズン)
デュプランティエ 球種割合(2025年ポストシーズン)
カウント別 球種割合 (2025.ポストシーズン)
デュプランティエ カウント別 球種割合(2025年ポストシーズン)
球種 & 球速の分布 1 (2025.ポストシーズン)
デュプランティエ 球種&球速の分布1(2025年ポストシーズン)
球種 & 球速の分布 2 (2025.ポストシーズン)
デュプランティエ 球種&球速の分布2(2025年ポストシーズン)

vs 左打 投手目線 (2025.ポストシーズン)

※ 5球以上記録があった球種のみ掲載

デュプランティエ 配球ヒートマップ(2025年ps月)
デュプランティエ 配球ヒートマップ(2025年ps月)
デュプランティエ 配球ヒートマップ(2025年ps月)
デュプランティエ 配球ヒートマップ(2025年ps月)
デュプランティエ コース別空振り割合(2025年ps月)
デュプランティエ コース別空振り割合(2025年ps月)
デュプランティエ コース別空振り割合(2025年ps月)
デュプランティエ コース別空振り割合(2025年ps月)
デュプランティエ コース別被安打割合(2025年ps月)
デュプランティエ コース別被安打割合(2025年ps月)
デュプランティエ コース別被安打割合(2025年ps月)
デュプランティエ コース別被安打割合(2025年ps月)

vs 右打 投手目線 (2025.ポストシーズン)

※ 5球以上記録があった球種のみ掲載