阪神タイガース

#18 伊原 陵人

※ 阪神タイガース・伊原 陵人投手の2025年ポストシーズンの投球成績、球速・球種・配球、コース別空振り割合・被安打割合、球数などのデータを掲載しています。

Basic stats (2025.ポストシーズン)
出場試合数 1
イニング 2.1
0
0
ホールド 0
セーブ 0
防御率 3.857
WHIP 1.286
FIP 1.834
K/BB 3.000
K% 30.0
BB% 10.0
HR% 0.0
最高球速 146 km/h

※ Pithcer's Basic Statsの概要はこちら

Profile
生年月日 2000年8月7日(25歳)
出身地 奈良
身長 170cm
体重 77kg
血液型 B
投打 左投げ左打ち
ドラフト 2024年(1位)
プロ通算年 1年
経歴 智弁学園高(甲)-大阪商業大-NTT西日本-阪神
主な獲得タイトル nan
打者に投じた球数分布 (2025.ポストシーズン)
伊原 陵人 打者に投じた球数分布(2025年ポストシーズン)
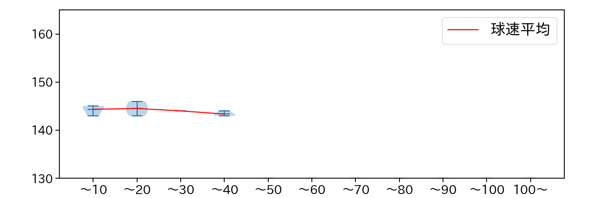
球数による球速(ストレート)の推移 (2025.ポストシーズン)
伊原 陵人 球数による球速(ストレート)の推移(2025年ポストシーズン)
球種割合 (2025.ポストシーズン)
伊原 陵人 球種割合(2025年ポストシーズン)
カウント別 球種割合 (2025.ポストシーズン)
伊原 陵人 カウント別 球種割合(2025年ポストシーズン)
球種 & 球速の分布 1 (2025.ポストシーズン)
伊原 陵人 球種&球速の分布1(2025年ポストシーズン)
球種 & 球速の分布 2 (2025.ポストシーズン)
伊原 陵人 球種&球速の分布2(2025年ポストシーズン)

vs 左打 投手目線 (2025.ポストシーズン)

※ 5球以上記録があった球種のみ掲載

伊原 陵人 配球ヒートマップ(2025年ps月)
伊原 陵人 配球ヒートマップ(2025年ps月)
伊原 陵人 コース別空振り割合(2025年ps月)
伊原 陵人 コース別空振り割合(2025年ps月)
伊原 陵人 コース別被安打割合(2025年ps月)
伊原 陵人 コース別被安打割合(2025年ps月)

vs 右打 投手目線 (2025.ポストシーズン)

※ 5球以上記録があった球種のみ掲載

伊原 陵人 配球ヒートマップ(2025年ps月)
伊原 陵人 コース別空振り割合(2025年ps月)
伊原 陵人 コース別被安打割合(2025年ps月)