阪神タイガース

#49 大竹 耕太郎

※ 阪神タイガース・大竹 耕太郎投手の2025年9月の投球成績、球速・球種・配球、コース別空振り割合・被安打割合、球数などのデータを掲載しています。

Basic stats (2025.9月)
出場試合数 4
イニング 28.0
3
1
ホールド 0
セーブ 0
防御率 2.571
WHIP 0.857
FIP 3.084
K/BB 18.000
K% 17.0
BB% 0.9
HR% 1.9
最高球速 141 km/h

※ Pithcer's Basic Statsの概要はこちら

Profile
生年月日 1995年6月29日(30歳)
出身地 熊本
身長 184cm
体重 86kg
血液型 A
投打 左投げ左打ち
ドラフト 2017年((育)4位)
プロ通算年 8年
経歴 済々黌高(甲)-早稲田大-ソフトバンク-阪神
主な獲得タイトル nan
打者に投じた球数分布 (2025.9月)
大竹 耕太郎 打者に投じた球数分布(2025年9月)
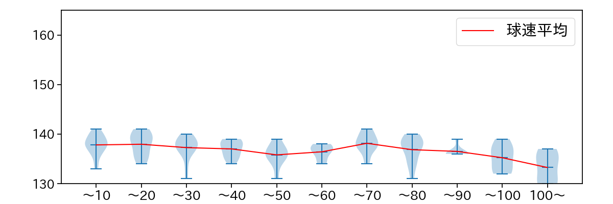
球数による球速(ストレート)の推移 (2025.9月)
大竹 耕太郎 球数による球速(ストレート)の推移(2025年9月)
球種割合 (2025.9月)
大竹 耕太郎 球種割合(2025年9月)
カウント別 球種割合 (2025.9月)
大竹 耕太郎 カウント別 球種割合(2025年9月)
球種 & 球速の分布 1 (2025.9月)
大竹 耕太郎 球種&球速の分布1(2025年9月)
球種 & 球速の分布 2 (2025.9月)
大竹 耕太郎 球種&球速の分布2(2025年9月)

vs 左打 投手目線 (2025.9月)

※ 5球以上記録があった球種のみ掲載

大竹 耕太郎 配球ヒートマップ(2025年9月)
大竹 耕太郎 配球ヒートマップ(2025年9月)
大竹 耕太郎 配球ヒートマップ(2025年9月)
大竹 耕太郎 配球ヒートマップ(2025年9月)
大竹 耕太郎 コース別空振り割合(2025年9月)
大竹 耕太郎 コース別空振り割合(2025年9月)
大竹 耕太郎 コース別空振り割合(2025年9月)
大竹 耕太郎 コース別空振り割合(2025年9月)
大竹 耕太郎 コース別被安打割合(2025年9月)
大竹 耕太郎 コース別被安打割合(2025年9月)
大竹 耕太郎 コース別被安打割合(2025年9月)
大竹 耕太郎 コース別被安打割合(2025年9月)

vs 右打 投手目線 (2025.9月)

※ 5球以上記録があった球種のみ掲載

大竹 耕太郎 配球ヒートマップ(2025年9月)
大竹 耕太郎 配球ヒートマップ(2025年9月)
大竹 耕太郎 配球ヒートマップ(2025年9月)
大竹 耕太郎 配球ヒートマップ(2025年9月)
大竹 耕太郎 配球ヒートマップ(2025年9月)
大竹 耕太郎 配球ヒートマップ(2025年9月)
大竹 耕太郎 コース別空振り割合(2025年9月)
大竹 耕太郎 コース別空振り割合(2025年9月)
大竹 耕太郎 コース別空振り割合(2025年9月)
大竹 耕太郎 コース別空振り割合(2025年9月)
大竹 耕太郎 コース別空振り割合(2025年9月)
大竹 耕太郎 コース別空振り割合(2025年9月)
大竹 耕太郎 コース別被安打割合(2025年9月)
大竹 耕太郎 コース別被安打割合(2025年9月)
大竹 耕太郎 コース別被安打割合(2025年9月)
大竹 耕太郎 コース別被安打割合(2025年9月)
大竹 耕太郎 コース別被安打割合(2025年9月)
大竹 耕太郎 コース別被安打割合(2025年9月)