阪神タイガース

#42 ネルソン

※ 阪神タイガース・ネルソン投手の2025年9月の投球成績、球速・球種・配球、コース別空振り割合・被安打割合、球数などのデータを掲載しています。

Basic stats (2025.9月)
出場試合数 3
イニング 13.0
1
0
ホールド 0
セーブ 0
防御率 2.077
WHIP 0.923
FIP 4.197
K/BB 2.333
K% 13.7
BB% 5.9
HR% 2.0
最高球速 151 km/h

※ Pithcer's Basic Statsの概要はこちら

Profile
生年月日 1995年12月5日(29歳)
出身地 アメリカ
身長 185cm
体重 92kg
血液型 不明
投打 右投げ右打ち
ドラフト nan
プロ通算年 1年
経歴 ガルフコースト・コミュニティカレッジ-ヤンキース-フィリーズ-3Aリーハイバレー-阪神
主な獲得タイトル nan
打者に投じた球数分布 (2025.9月)
ネルソン 打者に投じた球数分布(2025年9月)
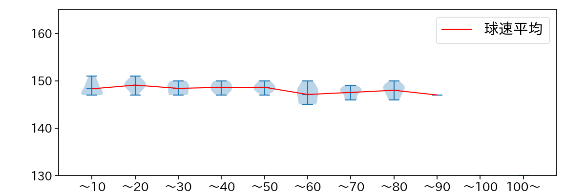
球数による球速(ストレート)の推移 (2025.9月)
ネルソン 球数による球速(ストレート)の推移(2025年9月)
球種割合 (2025.9月)
ネルソン 球種割合(2025年9月)
カウント別 球種割合 (2025.9月)
ネルソン カウント別 球種割合(2025年9月)
球種 & 球速の分布 1 (2025.9月)
ネルソン 球種&球速の分布1(2025年9月)
球種 & 球速の分布 2 (2025.9月)
ネルソン 球種&球速の分布2(2025年9月)

vs 左打 投手目線 (2025.9月)

※ 5球以上記録があった球種のみ掲載

ネルソン 配球ヒートマップ(2025年9月)
ネルソン 配球ヒートマップ(2025年9月)
ネルソン 配球ヒートマップ(2025年9月)
ネルソン 配球ヒートマップ(2025年9月)
ネルソン 配球ヒートマップ(2025年9月)
ネルソン コース別空振り割合(2025年9月)
ネルソン コース別空振り割合(2025年9月)
ネルソン コース別空振り割合(2025年9月)
ネルソン コース別空振り割合(2025年9月)
ネルソン コース別空振り割合(2025年9月)
ネルソン コース別被安打割合(2025年9月)
ネルソン コース別被安打割合(2025年9月)
ネルソン コース別被安打割合(2025年9月)
ネルソン コース別被安打割合(2025年9月)
ネルソン コース別被安打割合(2025年9月)

vs 右打 投手目線 (2025.9月)

※ 5球以上記録があった球種のみ掲載

ネルソン 配球ヒートマップ(2025年9月)
ネルソン 配球ヒートマップ(2025年9月)
ネルソン 配球ヒートマップ(2025年9月)
ネルソン 配球ヒートマップ(2025年9月)
ネルソン コース別空振り割合(2025年9月)
ネルソン コース別空振り割合(2025年9月)
ネルソン コース別空振り割合(2025年9月)
ネルソン コース別空振り割合(2025年9月)
ネルソン コース別被安打割合(2025年9月)
ネルソン コース別被安打割合(2025年9月)
ネルソン コース別被安打割合(2025年9月)
ネルソン コース別被安打割合(2025年9月)