阪神タイガース

#64 岡留 英貴

※ 阪神タイガース・岡留 英貴投手の2025年8月の投球成績、球速・球種・配球、コース別空振り割合・被安打割合、球数などのデータを掲載しています。

Basic stats (2025.8月)
出場試合数 2
イニング 2.0
0
0
ホールド 2
セーブ 0
防御率 4.500
WHIP 0.500
FIP 8.620
K/BB 1.000
K% 14.3
BB% 0.0
HR% 14.3
最高球速 149 km/h

※ Pithcer's Basic Statsの概要はこちら

Profile
生年月日 1999年11月7日(25歳)
出身地 沖縄
身長 181cm
体重 95kg
血液型 O
投打 右投げ右打ち
ドラフト 2021年(5位)
プロ通算年 4年
経歴 沖縄尚学高-亜細亜大-阪神
主な獲得タイトル nan
打者に投じた球数分布 (2025.8月)
岡留 英貴 打者に投じた球数分布(2025年8月)
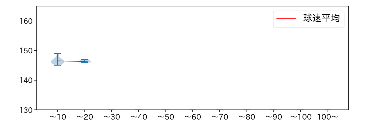
球数による球速(ストレート)の推移 (2025.8月)
岡留 英貴 球数による球速(ストレート)の推移(2025年8月)
球種割合 (2025.8月)
岡留 英貴 球種割合(2025年8月)
カウント別 球種割合 (2025.8月)
岡留 英貴 カウント別 球種割合(2025年8月)
球種 & 球速の分布 1 (2025.8月)
岡留 英貴 球種&球速の分布1(2025年8月)
球種 & 球速の分布 2 (2025.8月)
岡留 英貴 球種&球速の分布2(2025年8月)

vs 左打 投手目線 (2025.8月)

※ 5球以上記録があった球種のみ掲載

岡留 英貴 配球ヒートマップ(2025年8月)
岡留 英貴 コース別空振り割合(2025年8月)
岡留 英貴 コース別被安打割合(2025年8月)

vs 右打 投手目線 (2025.8月)

※ 5球以上記録があった球種のみ掲載

岡留 英貴 配球ヒートマップ(2025年8月)
岡留 英貴 配球ヒートマップ(2025年8月)
岡留 英貴 コース別空振り割合(2025年8月)
岡留 英貴 コース別空振り割合(2025年8月)
岡留 英貴 コース別被安打割合(2025年8月)
岡留 英貴 コース別被安打割合(2025年8月)