阪神タイガース

#35 才木 浩人

※ 阪神タイガース・才木 浩人投手の2025年8月の投球成績、球速・球種・配球、コース別空振り割合・被安打割合、球数などのデータを掲載しています。

Basic stats (2025.8月)
出場試合数 5
イニング 34.1
4
0
ホールド 0
セーブ 0
防御率 2.097
WHIP 1.049
FIP 3.586
K/BB 6.000
K% 17.6
BB% 2.9
HR% 2.9
最高球速 155 km/h

※ Pithcer's Basic Statsの概要はこちら

Profile
生年月日 1998年11月7日(26歳)
出身地 兵庫
身長 189cm
体重 92kg
血液型 A
投打 右投げ右打ち
ドラフト 2016年(3位)
プロ通算年 9年
経歴 須磨翔風高-阪神
主な獲得タイトル nan
打者に投じた球数分布 (2025.8月)
才木 浩人 打者に投じた球数分布(2025年8月)
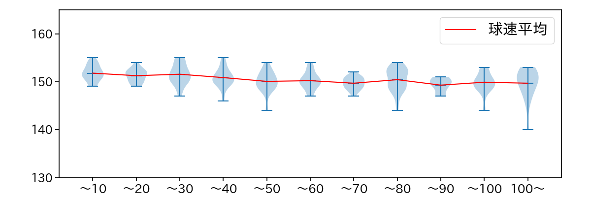
球数による球速(ストレート)の推移 (2025.8月)
才木 浩人 球数による球速(ストレート)の推移(2025年8月)
球種割合 (2025.8月)
才木 浩人 球種割合(2025年8月)
カウント別 球種割合 (2025.8月)
才木 浩人 カウント別 球種割合(2025年8月)
球種 & 球速の分布 1 (2025.8月)
才木 浩人 球種&球速の分布1(2025年8月)
球種 & 球速の分布 2 (2025.8月)
才木 浩人 球種&球速の分布2(2025年8月)

vs 左打 投手目線 (2025.8月)

※ 5球以上記録があった球種のみ掲載

才木 浩人 配球ヒートマップ(2025年8月)
才木 浩人 配球ヒートマップ(2025年8月)
才木 浩人 配球ヒートマップ(2025年8月)
才木 浩人 配球ヒートマップ(2025年8月)
才木 浩人 コース別空振り割合(2025年8月)
才木 浩人 コース別空振り割合(2025年8月)
才木 浩人 コース別空振り割合(2025年8月)
才木 浩人 コース別空振り割合(2025年8月)
才木 浩人 コース別被安打割合(2025年8月)
才木 浩人 コース別被安打割合(2025年8月)
才木 浩人 コース別被安打割合(2025年8月)
才木 浩人 コース別被安打割合(2025年8月)

vs 右打 投手目線 (2025.8月)

※ 5球以上記録があった球種のみ掲載

才木 浩人 配球ヒートマップ(2025年8月)
才木 浩人 配球ヒートマップ(2025年8月)
才木 浩人 配球ヒートマップ(2025年8月)
才木 浩人 配球ヒートマップ(2025年8月)
才木 浩人 コース別空振り割合(2025年8月)
才木 浩人 コース別空振り割合(2025年8月)
才木 浩人 コース別空振り割合(2025年8月)
才木 浩人 コース別空振り割合(2025年8月)
才木 浩人 コース別被安打割合(2025年8月)
才木 浩人 コース別被安打割合(2025年8月)
才木 浩人 コース別被安打割合(2025年8月)
才木 浩人 コース別被安打割合(2025年8月)