阪神タイガース

#30 門別 啓人

※ 阪神タイガース・門別 啓人投手の2025年8月の投球成績、球速・球種・配球、コース別空振り割合・被安打割合、球数などのデータを掲載しています。

Basic stats (2025.8月)
出場試合数 2
イニング 3.0
0
0
ホールド 0
セーブ 0
防御率 9.000
WHIP 2.000
FIP 7.787
K/BB 1.000
K% 6.7
BB% 6.7
HR% 6.7
最高球速 150 km/h

※ Pithcer's Basic Statsの概要はこちら

Profile
生年月日 2004年7月10日(21歳)
出身地 北海道
身長 183cm
体重 88kg
血液型 A
投打 左投げ左打ち
ドラフト 2022年(2位)
プロ通算年 3年
経歴 東海大札幌高-阪神
主な獲得タイトル nan
打者に投じた球数分布 (2025.8月)
門別 啓人 打者に投じた球数分布(2025年8月)
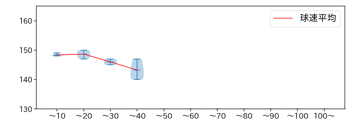
球数による球速(ストレート)の推移 (2025.8月)
門別 啓人 球数による球速(ストレート)の推移(2025年8月)
球種割合 (2025.8月)
門別 啓人 球種割合(2025年8月)
カウント別 球種割合 (2025.8月)
門別 啓人 カウント別 球種割合(2025年8月)
球種 & 球速の分布 1 (2025.8月)
門別 啓人 球種&球速の分布1(2025年8月)
球種 & 球速の分布 2 (2025.8月)
門別 啓人 球種&球速の分布2(2025年8月)

vs 左打 投手目線 (2025.8月)

※ 5球以上記録があった球種のみ掲載

門別 啓人 配球ヒートマップ(2025年8月)
門別 啓人 配球ヒートマップ(2025年8月)
門別 啓人 コース別空振り割合(2025年8月)
門別 啓人 コース別空振り割合(2025年8月)
門別 啓人 コース別被安打割合(2025年8月)
門別 啓人 コース別被安打割合(2025年8月)

vs 右打 投手目線 (2025.8月)

※ 5球以上記録があった球種のみ掲載

門別 啓人 配球ヒートマップ(2025年8月)
門別 啓人 配球ヒートマップ(2025年8月)
門別 啓人 コース別空振り割合(2025年8月)
門別 啓人 コース別空振り割合(2025年8月)
門別 啓人 コース別被安打割合(2025年8月)
門別 啓人 コース別被安打割合(2025年8月)