阪神タイガース

#41 村上 頌樹

※ 阪神タイガース・村上 頌樹投手の2025年6月の投球成績、球速・球種・配球、コース別空振り割合・被安打割合、球数などのデータを掲載しています。

Basic stats (2025.6月)
出場試合数 4
イニング 29.0
0
1
ホールド 0
セーブ 0
防御率 2.172
WHIP 0.931
FIP 3.672
K/BB 2.429
K% 15.0
BB% 6.2
HR% 1.8
最高球速 149 km/h

※ Pithcer's Basic Statsの概要はこちら

Profile
生年月日 1998年6月25日(27歳)
出身地 兵庫
身長 175cm
体重 83kg
血液型 A
投打 右投げ左打ち
ドラフト 2020年(5位)
プロ通算年 5年
経歴 智弁学園高(甲)-東洋大-阪神
主な獲得タイトル (防)23(新)23(優)23
打者に投じた球数分布 (2025.6月)
村上 頌樹 打者に投じた球数分布(2025年6月)
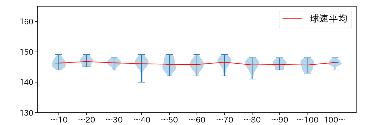
球数による球速(ストレート)の推移 (2025.6月)
村上 頌樹 球数による球速(ストレート)の推移(2025年6月)
球種割合 (2025.6月)
村上 頌樹 球種割合(2025年6月)
カウント別 球種割合 (2025.6月)
村上 頌樹 カウント別 球種割合(2025年6月)
球種 & 球速の分布 1 (2025.6月)
村上 頌樹 球種&球速の分布1(2025年6月)
球種 & 球速の分布 2 (2025.6月)
村上 頌樹 球種&球速の分布2(2025年6月)

vs 左打 投手目線 (2025.6月)

※ 5球以上記録があった球種のみ掲載

村上 頌樹 配球ヒートマップ(2025年6月)
村上 頌樹 配球ヒートマップ(2025年6月)
村上 頌樹 配球ヒートマップ(2025年6月)
村上 頌樹 配球ヒートマップ(2025年6月)
村上 頌樹 配球ヒートマップ(2025年6月)
村上 頌樹 配球ヒートマップ(2025年6月)
村上 頌樹 コース別空振り割合(2025年6月)
村上 頌樹 コース別空振り割合(2025年6月)
村上 頌樹 コース別空振り割合(2025年6月)
村上 頌樹 コース別空振り割合(2025年6月)
村上 頌樹 コース別空振り割合(2025年6月)
村上 頌樹 コース別空振り割合(2025年6月)
村上 頌樹 コース別被安打割合(2025年6月)
村上 頌樹 コース別被安打割合(2025年6月)
村上 頌樹 コース別被安打割合(2025年6月)
村上 頌樹 コース別被安打割合(2025年6月)
村上 頌樹 コース別被安打割合(2025年6月)
村上 頌樹 コース別被安打割合(2025年6月)

vs 右打 投手目線 (2025.6月)

※ 5球以上記録があった球種のみ掲載

村上 頌樹 配球ヒートマップ(2025年6月)
村上 頌樹 配球ヒートマップ(2025年6月)
村上 頌樹 配球ヒートマップ(2025年6月)
村上 頌樹 配球ヒートマップ(2025年6月)
村上 頌樹 配球ヒートマップ(2025年6月)
村上 頌樹 配球ヒートマップ(2025年6月)
村上 頌樹 コース別空振り割合(2025年6月)
村上 頌樹 コース別空振り割合(2025年6月)
村上 頌樹 コース別空振り割合(2025年6月)
村上 頌樹 コース別空振り割合(2025年6月)
村上 頌樹 コース別空振り割合(2025年6月)
村上 頌樹 コース別空振り割合(2025年6月)
村上 頌樹 コース別被安打割合(2025年6月)
村上 頌樹 コース別被安打割合(2025年6月)
村上 頌樹 コース別被安打割合(2025年6月)
村上 頌樹 コース別被安打割合(2025年6月)
村上 頌樹 コース別被安打割合(2025年6月)
村上 頌樹 コース別被安打割合(2025年6月)