阪神タイガース

#34 漆原 大晟

※ 阪神タイガース・漆原 大晟投手の2025年6月の投球成績、球速・球種・配球、コース別空振り割合・被安打割合、球数などのデータを掲載しています。

Basic stats (2025.6月)
出場試合数 2
イニング 1.2
0
0
ホールド 1
セーブ 0
防御率 0.000
WHIP 1.800
FIP 8.520
K/BB 0.000
K% 0.0
BB% 37.5
HR% 0.0
最高球速 147 km/h

※ Pithcer's Basic Statsの概要はこちら

Profile
生年月日 1996年9月10日(29歳)
出身地 新潟
身長 182cm
体重 84kg
血液型 B
投打 右投げ左打ち
ドラフト 2018年((育)1位)
プロ通算年 7年
経歴 新潟明訓高(甲)-新潟医療福祉大-オリックス-阪神
主な獲得タイトル nan
打者に投じた球数分布 (2025.6月)
漆原 大晟 打者に投じた球数分布(2025年6月)
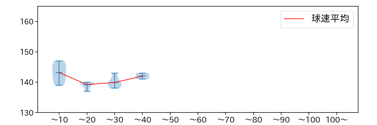
球数による球速(ストレート)の推移 (2025.6月)
漆原 大晟 球数による球速(ストレート)の推移(2025年6月)
球種割合 (2025.6月)
漆原 大晟 球種割合(2025年6月)
カウント別 球種割合 (2025.6月)
漆原 大晟 カウント別 球種割合(2025年6月)
球種 & 球速の分布 1 (2025.6月)
漆原 大晟 球種&球速の分布1(2025年6月)
球種 & 球速の分布 2 (2025.6月)
漆原 大晟 球種&球速の分布2(2025年6月)

vs 左打 投手目線 (2025.6月)

※ 5球以上記録があった球種のみ掲載

漆原 大晟 配球ヒートマップ(2025年6月)
漆原 大晟 コース別空振り割合(2025年6月)
漆原 大晟 コース別被安打割合(2025年6月)

vs 右打 投手目線 (2025.6月)

※ 5球以上記録があった球種のみ掲載

漆原 大晟 配球ヒートマップ(2025年6月)
漆原 大晟 配球ヒートマップ(2025年6月)
漆原 大晟 コース別空振り割合(2025年6月)
漆原 大晟 コース別空振り割合(2025年6月)
漆原 大晟 コース別被安打割合(2025年6月)
漆原 大晟 コース別被安打割合(2025年6月)