阪神タイガース

#24 工藤 泰成

※ 阪神タイガース・工藤 泰成投手の2025年6月の投球成績、球速・球種・配球、コース別空振り割合・被安打割合、球数などのデータを掲載しています。

Basic stats (2025.6月)
出場試合数 1
イニング 2.0
0
0
ホールド 0
セーブ 0
防御率 4.500
WHIP 2.000
FIP 6.120
K/BB 0.000
K% 0.0
BB% 20.0
HR% 0.0
最高球速 157 km/h

※ Pithcer's Basic Statsの概要はこちら

Profile
生年月日 2001年11月19日(23歳)
出身地 秋田
身長 177cm
体重 82kg
血液型 A
投打 右投げ左打ち
ドラフト 2024年((育)1位)
プロ通算年 1年
経歴 明桜高-東京国際大-四国ILplus・徳島-阪神
主な獲得タイトル nan
打者に投じた球数分布 (2025.6月)
工藤 泰成 打者に投じた球数分布(2025年6月)
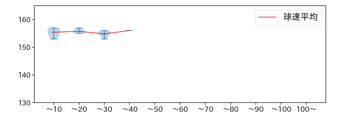
球数による球速(ストレート)の推移 (2025.6月)
工藤 泰成 球数による球速(ストレート)の推移(2025年6月)
球種割合 (2025.6月)
工藤 泰成 球種割合(2025年6月)
カウント別 球種割合 (2025.6月)
工藤 泰成 カウント別 球種割合(2025年6月)
球種 & 球速の分布 1 (2025.6月)
工藤 泰成 球種&球速の分布1(2025年6月)
球種 & 球速の分布 2 (2025.6月)
工藤 泰成 球種&球速の分布2(2025年6月)

vs 左打 投手目線 (2025.6月)

※ 5球以上記録があった球種のみ掲載

vs 右打 投手目線 (2025.6月)

※ 5球以上記録があった球種のみ掲載

工藤 泰成 配球ヒートマップ(2025年6月)
工藤 泰成 配球ヒートマップ(2025年6月)
工藤 泰成 コース別空振り割合(2025年6月)
工藤 泰成 コース別空振り割合(2025年6月)
工藤 泰成 コース別被安打割合(2025年6月)
工藤 泰成 コース別被安打割合(2025年6月)