阪神タイガース

#20 デュプランティエ

※ 阪神タイガース・デュプランティエ投手の2025年6月の投球成績、球速・球種・配球、コース別空振り割合・被安打割合、球数などのデータを掲載しています。

Basic stats (2025.6月)
出場試合数 4
イニング 26.2
3
1
ホールド 0
セーブ 0
防御率 1.012
WHIP 0.675
FIP 1.095
K/BB 9.000
K% 36.7
BB% 4.1
HR% 0.0
最高球速 154 km/h

※ Pithcer's Basic Statsの概要はこちら

Profile
生年月日 1994年7月11日(31歳)
出身地 アメリカ
身長 193cm
体重 103kg
血液型 不明
投打 右投げ左打ち
ドラフト nan
プロ通算年 1年
経歴 ライス大-ダイヤモンドバックス-3Aナッシュビル-阪神
主な獲得タイトル nan
打者に投じた球数分布 (2025.6月)
デュプランティエ 打者に投じた球数分布(2025年6月)
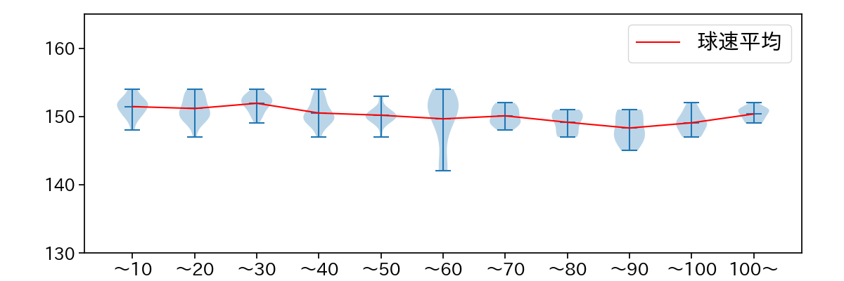
球数による球速(ストレート)の推移 (2025.6月)
デュプランティエ 球数による球速(ストレート)の推移(2025年6月)
球種割合 (2025.6月)
デュプランティエ 球種割合(2025年6月)
カウント別 球種割合 (2025.6月)
デュプランティエ カウント別 球種割合(2025年6月)
球種 & 球速の分布 1 (2025.6月)
デュプランティエ 球種&球速の分布1(2025年6月)
球種 & 球速の分布 2 (2025.6月)
デュプランティエ 球種&球速の分布2(2025年6月)

vs 左打 投手目線 (2025.6月)

※ 5球以上記録があった球種のみ掲載

デュプランティエ 配球ヒートマップ(2025年6月)
デュプランティエ 配球ヒートマップ(2025年6月)
デュプランティエ 配球ヒートマップ(2025年6月)
デュプランティエ 配球ヒートマップ(2025年6月)
デュプランティエ 配球ヒートマップ(2025年6月)
デュプランティエ コース別空振り割合(2025年6月)
デュプランティエ コース別空振り割合(2025年6月)
デュプランティエ コース別空振り割合(2025年6月)
デュプランティエ コース別空振り割合(2025年6月)
デュプランティエ コース別空振り割合(2025年6月)
デュプランティエ コース別被安打割合(2025年6月)
デュプランティエ コース別被安打割合(2025年6月)
デュプランティエ コース別被安打割合(2025年6月)
デュプランティエ コース別被安打割合(2025年6月)
デュプランティエ コース別被安打割合(2025年6月)

vs 右打 投手目線 (2025.6月)

※ 5球以上記録があった球種のみ掲載

デュプランティエ 配球ヒートマップ(2025年6月)
デュプランティエ 配球ヒートマップ(2025年6月)
デュプランティエ 配球ヒートマップ(2025年6月)
デュプランティエ 配球ヒートマップ(2025年6月)
デュプランティエ 配球ヒートマップ(2025年6月)
デュプランティエ コース別空振り割合(2025年6月)
デュプランティエ コース別空振り割合(2025年6月)
デュプランティエ コース別空振り割合(2025年6月)
デュプランティエ コース別空振り割合(2025年6月)
デュプランティエ コース別空振り割合(2025年6月)
デュプランティエ コース別被安打割合(2025年6月)
デュプランティエ コース別被安打割合(2025年6月)
デュプランティエ コース別被安打割合(2025年6月)
デュプランティエ コース別被安打割合(2025年6月)
デュプランティエ コース別被安打割合(2025年6月)