阪神タイガース

#99 ビーズリー

※ 阪神タイガース・ビーズリー投手の2025年5月の投球成績、球速・球種・配球、コース別空振り割合・被安打割合、球数などのデータを掲載しています。

Basic stats (2025.5月)
出場試合数 2
イニング 6.0
1
1
ホールド 0
セーブ 0
防御率 3.000
WHIP 1.500
FIP 2.287
K/BB 2.333
K% 25.9
BB% 11.1
HR% 0.0
最高球速 155 km/h

※ Pithcer's Basic Statsの概要はこちら

Profile
生年月日 1995年11月20日(29歳)
出身地 アメリカ
身長 191cm
体重 102kg
血液型 不明
投打 右投げ右打ち
ドラフト nan
プロ通算年 3年
経歴 クレムソン大-ダイヤモンドバックス-ブルージェイズ-3Aインディアナポリス-阪神
主な獲得タイトル nan
打者に投じた球数分布 (2025.5月)
ビーズリー 打者に投じた球数分布(2025年5月)
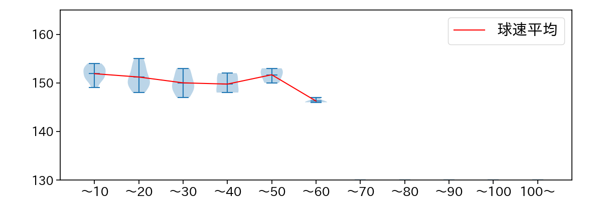
球数による球速(ストレート)の推移 (2025.5月)
ビーズリー 球数による球速(ストレート)の推移(2025年5月)
球種割合 (2025.5月)
ビーズリー 球種割合(2025年5月)
カウント別 球種割合 (2025.5月)
ビーズリー カウント別 球種割合(2025年5月)
球種 & 球速の分布 1 (2025.5月)
ビーズリー 球種&球速の分布1(2025年5月)
球種 & 球速の分布 2 (2025.5月)
ビーズリー 球種&球速の分布2(2025年5月)

vs 左打 投手目線 (2025.5月)

※ 5球以上記録があった球種のみ掲載

ビーズリー 配球ヒートマップ(2025年5月)
ビーズリー 配球ヒートマップ(2025年5月)
ビーズリー 配球ヒートマップ(2025年5月)
ビーズリー 配球ヒートマップ(2025年5月)
ビーズリー コース別空振り割合(2025年5月)
ビーズリー コース別空振り割合(2025年5月)
ビーズリー コース別空振り割合(2025年5月)
ビーズリー コース別空振り割合(2025年5月)
ビーズリー コース別被安打割合(2025年5月)
ビーズリー コース別被安打割合(2025年5月)
ビーズリー コース別被安打割合(2025年5月)
ビーズリー コース別被安打割合(2025年5月)

vs 右打 投手目線 (2025.5月)

※ 5球以上記録があった球種のみ掲載

ビーズリー 配球ヒートマップ(2025年5月)
ビーズリー 配球ヒートマップ(2025年5月)
ビーズリー 配球ヒートマップ(2025年5月)
ビーズリー コース別空振り割合(2025年5月)
ビーズリー コース別空振り割合(2025年5月)
ビーズリー コース別空振り割合(2025年5月)
ビーズリー コース別被安打割合(2025年5月)
ビーズリー コース別被安打割合(2025年5月)
ビーズリー コース別被安打割合(2025年5月)