阪神タイガース

#63 石黒 佑弥

※ 阪神タイガース・石黒 佑弥投手の2025年5月の投球成績、球速・球種・配球、コース別空振り割合・被安打割合、球数などのデータを掲載しています。

Basic stats (2025.5月)
出場試合数 2
イニング 2.1
0
0
ホールド 0
セーブ 0
防御率 3.857
WHIP 1.286
FIP 9.120
K/BB 1.000
K% 10.0
BB% 10.0
HR% 10.0
最高球速 152 km/h

※ Pithcer's Basic Statsの概要はこちら

Profile
生年月日 2001年6月20日(24歳)
出身地 愛知
身長 180cm
体重 85kg
血液型 O
投打 右投げ右打ち
ドラフト 2023年(5位)
プロ通算年 2年
経歴 星城高-JR西日本-阪神
主な獲得タイトル nan
打者に投じた球数分布 (2025.5月)
石黒 佑弥 打者に投じた球数分布(2025年5月)
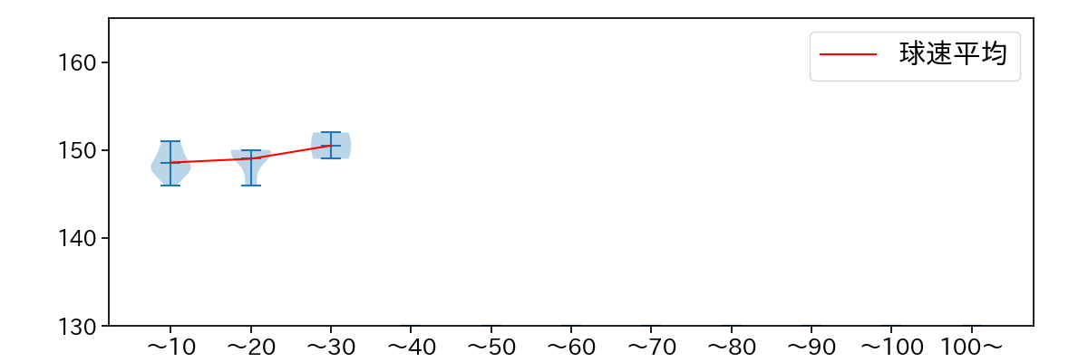
球数による球速(ストレート)の推移 (2025.5月)
石黒 佑弥 球数による球速(ストレート)の推移(2025年5月)
球種割合 (2025.5月)
石黒 佑弥 球種割合(2025年5月)
カウント別 球種割合 (2025.5月)
石黒 佑弥 カウント別 球種割合(2025年5月)
球種 & 球速の分布 1 (2025.5月)
石黒 佑弥 球種&球速の分布1(2025年5月)
球種 & 球速の分布 2 (2025.5月)
石黒 佑弥 球種&球速の分布2(2025年5月)

vs 左打 投手目線 (2025.5月)

※ 5球以上記録があった球種のみ掲載

石黒 佑弥 配球ヒートマップ(2025年5月)
石黒 佑弥 配球ヒートマップ(2025年5月)
石黒 佑弥 コース別空振り割合(2025年5月)
石黒 佑弥 コース別空振り割合(2025年5月)
石黒 佑弥 コース別被安打割合(2025年5月)
石黒 佑弥 コース別被安打割合(2025年5月)

vs 右打 投手目線 (2025.5月)

※ 5球以上記録があった球種のみ掲載

石黒 佑弥 配球ヒートマップ(2025年5月)
石黒 佑弥 配球ヒートマップ(2025年5月)
石黒 佑弥 コース別空振り割合(2025年5月)
石黒 佑弥 コース別空振り割合(2025年5月)
石黒 佑弥 コース別被安打割合(2025年5月)
石黒 佑弥 コース別被安打割合(2025年5月)