阪神タイガース

#54 木下 里都

※ 阪神タイガース・木下 里都投手の2025年5月の投球成績、球速・球種・配球、コース別空振り割合・被安打割合、球数などのデータを掲載しています。

Basic stats (2025.5月)
出場試合数 1
イニング 1.0
0
0
ホールド 0
セーブ 0
防御率 9.000
WHIP 1.000
FIP 1.120
K/BB 1.000
K% 25.0
BB% 0.0
HR% 0.0
最高球速 155 km/h

※ Pithcer's Basic Statsの概要はこちら

Profile
生年月日 2001年1月27日(24歳)
出身地 福岡
身長 183cm
体重 90kg
血液型 A
投打 右投げ右打ち
ドラフト 2024年(3位)
プロ通算年 1年
経歴 福岡舞鶴高-福岡大-KMGホールディングス-阪神
主な獲得タイトル nan
打者に投じた球数分布 (2025.5月)
木下 里都 打者に投じた球数分布(2025年5月)
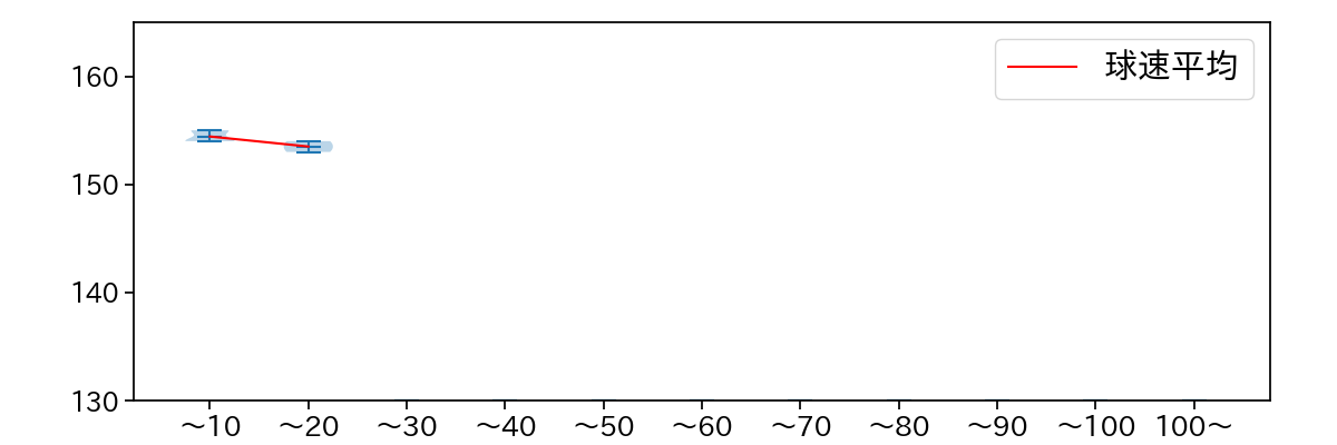
球数による球速(ストレート)の推移 (2025.5月)
木下 里都 球数による球速(ストレート)の推移(2025年5月)
球種割合 (2025.5月)
木下 里都 球種割合(2025年5月)
カウント別 球種割合 (2025.5月)
木下 里都 カウント別 球種割合(2025年5月)
球種 & 球速の分布 1 (2025.5月)
木下 里都 球種&球速の分布1(2025年5月)
球種 & 球速の分布 2 (2025.5月)
木下 里都 球種&球速の分布2(2025年5月)

vs 左打 投手目線 (2025.5月)

※ 5球以上記録があった球種のみ掲載

木下 里都 配球ヒートマップ(2025年5月)
木下 里都 コース別空振り割合(2025年5月)
木下 里都 コース別被安打割合(2025年5月)

vs 右打 投手目線 (2025.5月)

※ 5球以上記録があった球種のみ掲載