阪神タイガース

#42 ネルソン

※ 阪神タイガース・ネルソン投手の2025年5月の投球成績、球速・球種・配球、コース別空振り割合・被安打割合、球数などのデータを掲載しています。

Basic stats (2025.5月)
出場試合数 3
イニング 2.2
0
1
ホールド 1
セーブ 0
防御率 3.375
WHIP 2.250
FIP 6.495
K/BB 0.000
K% 0.0
BB% 21.4
HR% 0.0
最高球速 153 km/h

※ Pithcer's Basic Statsの概要はこちら

Profile
生年月日 1995年12月5日(29歳)
出身地 アメリカ
身長 185cm
体重 92kg
血液型 不明
投打 右投げ右打ち
ドラフト nan
プロ通算年 1年
経歴 ガルフコースト・コミュニティカレッジ-ヤンキース-フィリーズ-3Aリーハイバレー-阪神
主な獲得タイトル nan
打者に投じた球数分布 (2025.5月)
ネルソン 打者に投じた球数分布(2025年5月)
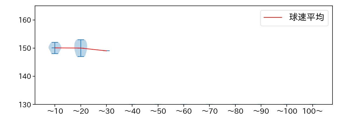
球数による球速(ストレート)の推移 (2025.5月)
ネルソン 球数による球速(ストレート)の推移(2025年5月)
球種割合 (2025.5月)
ネルソン 球種割合(2025年5月)
カウント別 球種割合 (2025.5月)
ネルソン カウント別 球種割合(2025年5月)
球種 & 球速の分布 1 (2025.5月)
ネルソン 球種&球速の分布1(2025年5月)
球種 & 球速の分布 2 (2025.5月)
ネルソン 球種&球速の分布2(2025年5月)

vs 左打 投手目線 (2025.5月)

※ 5球以上記録があった球種のみ掲載

ネルソン 配球ヒートマップ(2025年5月)
ネルソン 配球ヒートマップ(2025年5月)
ネルソン コース別空振り割合(2025年5月)
ネルソン コース別空振り割合(2025年5月)
ネルソン コース別被安打割合(2025年5月)
ネルソン コース別被安打割合(2025年5月)

vs 右打 投手目線 (2025.5月)

※ 5球以上記録があった球種のみ掲載

ネルソン 配球ヒートマップ(2025年5月)
ネルソン 配球ヒートマップ(2025年5月)
ネルソン コース別空振り割合(2025年5月)
ネルソン コース別空振り割合(2025年5月)
ネルソン コース別被安打割合(2025年5月)
ネルソン コース別被安打割合(2025年5月)