阪神タイガース

#14 岩貞 祐太

※ 阪神タイガース・岩貞 祐太投手の2025年5月の投球成績、球速・球種・配球、コース別空振り割合・被安打割合、球数などのデータを掲載しています。

Basic stats (2025.5月)
出場試合数 4
イニング 4.1
1
0
ホールド 1
セーブ 0
防御率 2.077
WHIP 0.692
FIP 2.889
K/BB 2.000
K% 12.5
BB% 6.2
HR% 0.0
最高球速 145 km/h

※ Pithcer's Basic Statsの概要はこちら

Profile
生年月日 1991年9月5日(34歳)
出身地 熊本
身長 183cm
体重 87kg
血液型 A
投打 左投げ左打ち
ドラフト 2013年(1位)
プロ通算年 12年
経歴 必由館高-横浜商科大-阪神
主な獲得タイトル nan
打者に投じた球数分布 (2025.5月)
岩貞 祐太 打者に投じた球数分布(2025年5月)
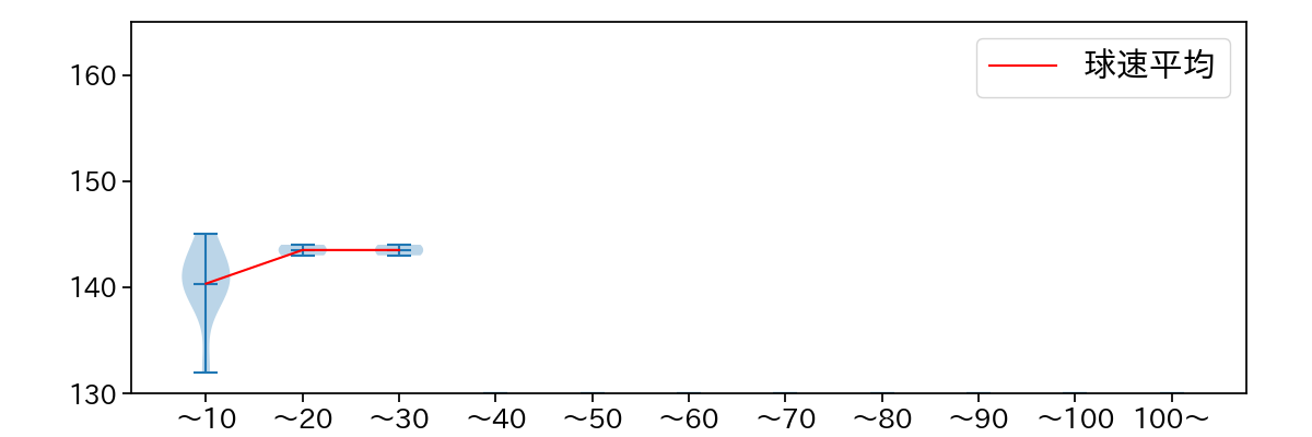
球数による球速(ストレート)の推移 (2025.5月)
岩貞 祐太 球数による球速(ストレート)の推移(2025年5月)
球種割合 (2025.5月)
岩貞 祐太 球種割合(2025年5月)
カウント別 球種割合 (2025.5月)
岩貞 祐太 カウント別 球種割合(2025年5月)
球種 & 球速の分布 1 (2025.5月)
岩貞 祐太 球種&球速の分布1(2025年5月)
球種 & 球速の分布 2 (2025.5月)
岩貞 祐太 球種&球速の分布2(2025年5月)

vs 左打 投手目線 (2025.5月)

※ 5球以上記録があった球種のみ掲載

岩貞 祐太 配球ヒートマップ(2025年5月)
岩貞 祐太 配球ヒートマップ(2025年5月)
岩貞 祐太 コース別空振り割合(2025年5月)
岩貞 祐太 コース別空振り割合(2025年5月)
岩貞 祐太 コース別被安打割合(2025年5月)
岩貞 祐太 コース別被安打割合(2025年5月)

vs 右打 投手目線 (2025.5月)

※ 5球以上記録があった球種のみ掲載

岩貞 祐太 配球ヒートマップ(2025年5月)
岩貞 祐太 配球ヒートマップ(2025年5月)
岩貞 祐太 配球ヒートマップ(2025年5月)
岩貞 祐太 コース別空振り割合(2025年5月)
岩貞 祐太 コース別空振り割合(2025年5月)
岩貞 祐太 コース別空振り割合(2025年5月)
岩貞 祐太 コース別被安打割合(2025年5月)
岩貞 祐太 コース別被安打割合(2025年5月)
岩貞 祐太 コース別被安打割合(2025年5月)