阪神タイガース

#50 富田 蓮

※ 阪神タイガース・富田 蓮投手の2025年4月の投球成績、球速・球種・配球、コース別空振り割合・被安打割合、球数などのデータを掲載しています。

Basic stats (2025.4月)
出場試合数 2
イニング 10.0
1
0
ホールド 0
セーブ 0
防御率 2.700
WHIP 1.000
FIP 2.320
K/BB 4.000
K% 10.3
BB% 0.0
HR% 0.0
最高球速 140 km/h

※ Pithcer's Basic Statsの概要はこちら

Profile
生年月日 2001年9月6日(24歳)
出身地 岐阜
身長 176cm
体重 76kg
血液型 B
投打 左投げ左打ち
ドラフト 2022年(6位)
プロ通算年 3年
経歴 大垣商高-三菱自動車岡崎-阪神
主な獲得タイトル nan
打者に投じた球数分布 (2025.4月)
富田 蓮 打者に投じた球数分布(2025年4月)
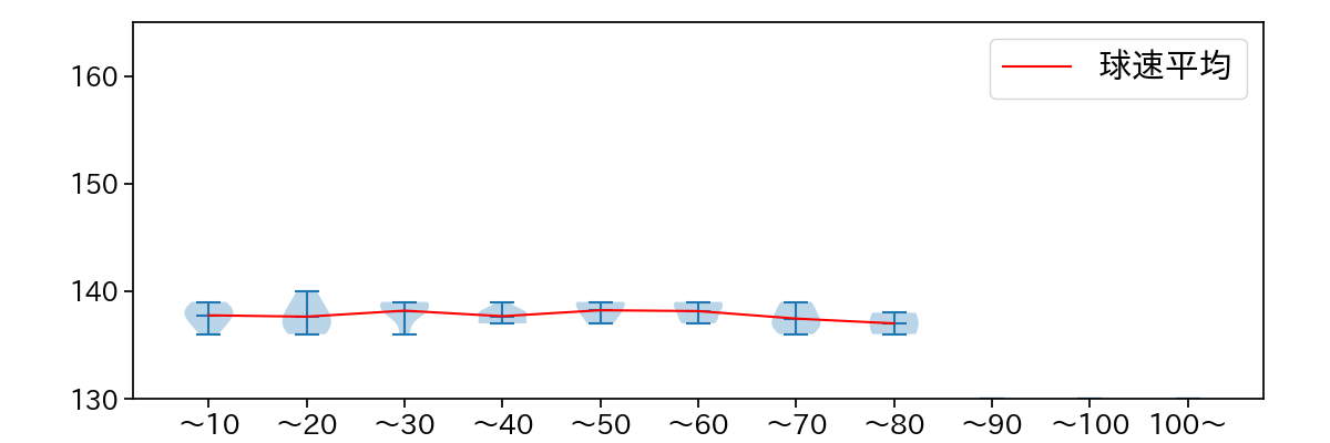
球数による球速(ストレート)の推移 (2025.4月)
富田 蓮 球数による球速(ストレート)の推移(2025年4月)
球種割合 (2025.4月)
富田 蓮 球種割合(2025年4月)
カウント別 球種割合 (2025.4月)
富田 蓮 カウント別 球種割合(2025年4月)
球種 & 球速の分布 1 (2025.4月)
富田 蓮 球種&球速の分布1(2025年4月)
球種 & 球速の分布 2 (2025.4月)
富田 蓮 球種&球速の分布2(2025年4月)

vs 左打 投手目線 (2025.4月)

※ 5球以上記録があった球種のみ掲載

富田 蓮 配球ヒートマップ(2025年4月)
富田 蓮 配球ヒートマップ(2025年4月)
富田 蓮 配球ヒートマップ(2025年4月)
富田 蓮 配球ヒートマップ(2025年4月)
富田 蓮 配球ヒートマップ(2025年4月)
富田 蓮 コース別空振り割合(2025年4月)
富田 蓮 コース別空振り割合(2025年4月)
富田 蓮 コース別空振り割合(2025年4月)
富田 蓮 コース別空振り割合(2025年4月)
富田 蓮 コース別空振り割合(2025年4月)
富田 蓮 コース別被安打割合(2025年4月)
富田 蓮 コース別被安打割合(2025年4月)
富田 蓮 コース別被安打割合(2025年4月)
富田 蓮 コース別被安打割合(2025年4月)
富田 蓮 コース別被安打割合(2025年4月)

vs 右打 投手目線 (2025.4月)

※ 5球以上記録があった球種のみ掲載

富田 蓮 配球ヒートマップ(2025年4月)
富田 蓮 配球ヒートマップ(2025年4月)
富田 蓮 配球ヒートマップ(2025年4月)
富田 蓮 配球ヒートマップ(2025年4月)
富田 蓮 配球ヒートマップ(2025年4月)
富田 蓮 コース別空振り割合(2025年4月)
富田 蓮 コース別空振り割合(2025年4月)
富田 蓮 コース別空振り割合(2025年4月)
富田 蓮 コース別空振り割合(2025年4月)
富田 蓮 コース別空振り割合(2025年4月)
富田 蓮 コース別被安打割合(2025年4月)
富田 蓮 コース別被安打割合(2025年4月)
富田 蓮 コース別被安打割合(2025年4月)
富田 蓮 コース別被安打割合(2025年4月)
富田 蓮 コース別被安打割合(2025年4月)