阪神タイガース

#13 岩崎 優

※ 阪神タイガース・岩崎 優投手の2025年4月の投球成績、球速・球種・配球、コース別空振り割合・被安打割合、球数などのデータを掲載しています。

Basic stats (2025.4月)
出場試合数 10
イニング 9.2
0
1
ホールド 1
セーブ 7
防御率 3.724
WHIP 1.138
FIP 3.327
K/BB 7.000
K% 17.1
BB% 2.4
HR% 2.4
最高球速 146 km/h

※ Pithcer's Basic Statsの概要はこちら

Profile
生年月日 1991年6月19日(34歳)
出身地 静岡
身長 185cm
体重 92kg
血液型 B
投打 左投げ左打ち
ドラフト 2013年(6位)
プロ通算年 12年
経歴 清水東高-国士舘大-阪神
主な獲得タイトル (セ)23
打者に投じた球数分布 (2025.4月)
岩崎 優 打者に投じた球数分布(2025年4月)
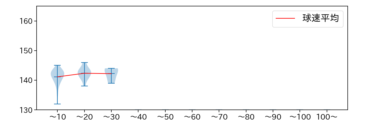
球数による球速(ストレート)の推移 (2025.4月)
岩崎 優 球数による球速(ストレート)の推移(2025年4月)
球種割合 (2025.4月)
岩崎 優 球種割合(2025年4月)
カウント別 球種割合 (2025.4月)
岩崎 優 カウント別 球種割合(2025年4月)
球種 & 球速の分布 1 (2025.4月)
岩崎 優 球種&球速の分布1(2025年4月)
球種 & 球速の分布 2 (2025.4月)
岩崎 優 球種&球速の分布2(2025年4月)

vs 左打 投手目線 (2025.4月)

※ 5球以上記録があった球種のみ掲載

岩崎 優 配球ヒートマップ(2025年4月)
岩崎 優 配球ヒートマップ(2025年4月)
岩崎 優 コース別空振り割合(2025年4月)
岩崎 優 コース別空振り割合(2025年4月)
岩崎 優 コース別被安打割合(2025年4月)
岩崎 優 コース別被安打割合(2025年4月)

vs 右打 投手目線 (2025.4月)

※ 5球以上記録があった球種のみ掲載

岩崎 優 配球ヒートマップ(2025年4月)
岩崎 優 配球ヒートマップ(2025年4月)
岩崎 優 配球ヒートマップ(2025年4月)
岩崎 優 コース別空振り割合(2025年4月)
岩崎 優 コース別空振り割合(2025年4月)
岩崎 優 コース別空振り割合(2025年4月)
岩崎 優 コース別被安打割合(2025年4月)
岩崎 優 コース別被安打割合(2025年4月)
岩崎 優 コース別被安打割合(2025年4月)