阪神タイガース

#0 ゲラ

※ 阪神タイガース・ゲラ投手の2025年4月の投球成績、球速・球種・配球、コース別空振り割合・被安打割合、球数などのデータを掲載しています。

Basic stats (2025.4月)
出場試合数 5
イニング 3.2
0
1
ホールド 0
セーブ 0
防御率 17.182
WHIP 3.818
FIP 5.575
K/BB 0.600
K% 12.0
BB% 20.0
HR% 0.0
最高球速 160 km/h

※ Pithcer's Basic Statsの概要はこちら

Profile
生年月日 1995年9月25日(30歳)
出身地 パナマ
身長 183cm
体重 85kg
血液型 不明
投打 右投げ左打ち
ドラフト nan
プロ通算年 2年
経歴 セントロ・エドゥカティーボ・クルトゥラル・ビリンゲ・エゼル校-パドレス-レイズ-ブルワーズ-レイズ-3Aダーラム-阪神
主な獲得タイトル nan
打者に投じた球数分布 (2025.4月)
ゲラ 打者に投じた球数分布(2025年4月)
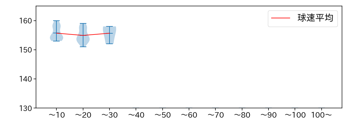
球数による球速(ストレート)の推移 (2025.4月)
ゲラ 球数による球速(ストレート)の推移(2025年4月)
球種割合 (2025.4月)
ゲラ 球種割合(2025年4月)
カウント別 球種割合 (2025.4月)
ゲラ カウント別 球種割合(2025年4月)
球種 & 球速の分布 1 (2025.4月)
ゲラ 球種&球速の分布1(2025年4月)
球種 & 球速の分布 2 (2025.4月)
ゲラ 球種&球速の分布2(2025年4月)

vs 左打 投手目線 (2025.4月)

※ 5球以上記録があった球種のみ掲載

ゲラ 配球ヒートマップ(2025年4月)
ゲラ 配球ヒートマップ(2025年4月)
ゲラ 配球ヒートマップ(2025年4月)
ゲラ コース別空振り割合(2025年4月)
ゲラ コース別空振り割合(2025年4月)
ゲラ コース別空振り割合(2025年4月)
ゲラ コース別被安打割合(2025年4月)
ゲラ コース別被安打割合(2025年4月)
ゲラ コース別被安打割合(2025年4月)

vs 右打 投手目線 (2025.4月)

※ 5球以上記録があった球種のみ掲載

ゲラ 配球ヒートマップ(2025年4月)
ゲラ 配球ヒートマップ(2025年4月)
ゲラ コース別空振り割合(2025年4月)
ゲラ コース別空振り割合(2025年4月)
ゲラ コース別被安打割合(2025年4月)
ゲラ コース別被安打割合(2025年4月)