東京ヤクルトスワローズ

#40 高梨 裕稔

※ 東京ヤクルトスワローズ・高梨 裕稔投手の2025年レギュラーシーズン全試合の投球成績、球速・球種・配球、コース別空振り割合・被安打割合、球数などのデータを掲載しています。

Basic stats (2025.レギュラーシーズン全試合)
出場試合数 17
イニング 95.2
3
6
ホールド 0
セーブ 0
防御率 3.105
WHIP 1.254
FIP 3.371
K/BB 3.080
K% 19.0
BB% 6.2
HR% 1.7
最高球速 151 km/h

※ Pithcer's Basic Statsの概要はこちら

Profile
生年月日 1991年6月5日(34歳)
出身地 千葉
身長 188cm
体重 94kg
血液型 B
投打 右投げ右打ち
ドラフト 2013年(4位)
プロ通算年 12年
経歴 土気高-山梨学院大-日本ハム-ヤクルト
主な獲得タイトル (新)16
打者に投じた球数分布 (2025.レギュラーシーズン全試合)
高梨 裕稔 打者に投じた球数分布(2025年レギュラーシーズン全試合)
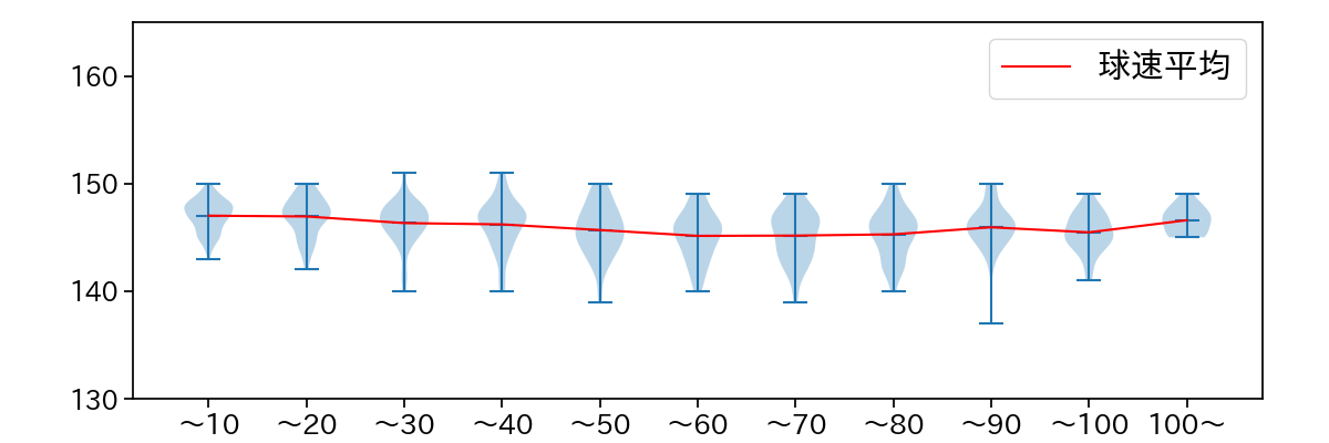
球数による球速(ストレート)の推移 (2025.レギュラーシーズン全試合)
高梨 裕稔 球数による球速(ストレート)の推移(2025年レギュラーシーズン全試合)
球種割合 (2025.レギュラーシーズン全試合)
高梨 裕稔 球種割合(2025年レギュラーシーズン全試合)
カウント別 球種割合 (2025.レギュラーシーズン全試合)
高梨 裕稔 カウント別 球種割合(2025年レギュラーシーズン全試合)
球種 & 球速の分布 1 (2025.レギュラーシーズン全試合)
高梨 裕稔 球種&球速の分布1(2025年レギュラーシーズン全試合)
球種 & 球速の分布 2 (2025.レギュラーシーズン全試合)
高梨 裕稔 球種&球速の分布2(2025年レギュラーシーズン全試合)

vs 左打 投手目線 (2025.レギュラーシーズン全試合)

※ 5球以上記録があった球種のみ掲載

高梨 裕稔 配球ヒートマップ(2025年rs月)
高梨 裕稔 配球ヒートマップ(2025年rs月)
高梨 裕稔 配球ヒートマップ(2025年rs月)
高梨 裕稔 配球ヒートマップ(2025年rs月)
高梨 裕稔 配球ヒートマップ(2025年rs月)
高梨 裕稔 配球ヒートマップ(2025年rs月)
高梨 裕稔 コース別空振り割合(2025年rs月)
高梨 裕稔 コース別空振り割合(2025年rs月)
高梨 裕稔 コース別空振り割合(2025年rs月)
高梨 裕稔 コース別空振り割合(2025年rs月)
高梨 裕稔 コース別空振り割合(2025年rs月)
高梨 裕稔 コース別空振り割合(2025年rs月)
高梨 裕稔 コース別被安打割合(2025年rs月)
高梨 裕稔 コース別被安打割合(2025年rs月)
高梨 裕稔 コース別被安打割合(2025年rs月)
高梨 裕稔 コース別被安打割合(2025年rs月)
高梨 裕稔 コース別被安打割合(2025年rs月)
高梨 裕稔 コース別被安打割合(2025年rs月)

vs 右打 投手目線 (2025.レギュラーシーズン全試合)

※ 5球以上記録があった球種のみ掲載

高梨 裕稔 配球ヒートマップ(2025年rs月)
高梨 裕稔 配球ヒートマップ(2025年rs月)
高梨 裕稔 配球ヒートマップ(2025年rs月)
高梨 裕稔 配球ヒートマップ(2025年rs月)
高梨 裕稔 配球ヒートマップ(2025年rs月)
高梨 裕稔 配球ヒートマップ(2025年rs月)
高梨 裕稔 コース別空振り割合(2025年rs月)
高梨 裕稔 コース別空振り割合(2025年rs月)
高梨 裕稔 コース別空振り割合(2025年rs月)
高梨 裕稔 コース別空振り割合(2025年rs月)
高梨 裕稔 コース別空振り割合(2025年rs月)
高梨 裕稔 コース別空振り割合(2025年rs月)
高梨 裕稔 コース別被安打割合(2025年rs月)
高梨 裕稔 コース別被安打割合(2025年rs月)
高梨 裕稔 コース別被安打割合(2025年rs月)
高梨 裕稔 コース別被安打割合(2025年rs月)
高梨 裕稔 コース別被安打割合(2025年rs月)
高梨 裕稔 コース別被安打割合(2025年rs月)