東京ヤクルトスワローズ

#66 阪口 皓亮

※ 東京ヤクルトスワローズ・阪口 皓亮投手の2025年10月の投球成績、球速・球種・配球、コース別空振り割合・被安打割合、球数などのデータを掲載しています。

Basic stats (2025.10月)
出場試合数 2
イニング 2.0
0
0
ホールド 0
セーブ 0
防御率 0.000
WHIP 2.000
FIP 3.120
K/BB 0.000
K% 0.0
BB% 0.0
HR% 0.0
最高球速 154 km/h

※ Pithcer's Basic Statsの概要はこちら

Profile
生年月日 1999年8月15日(26歳)
出身地 大阪
身長 188cm
体重 90kg
血液型 O
投打 右投げ左打ち
ドラフト 2017年(3位)
プロ通算年 8年
経歴 北海高(甲)-DeNA-ヤクルト
主な獲得タイトル nan
打者に投じた球数分布 (2025.10月)
阪口 皓亮 打者に投じた球数分布(2025年10月)
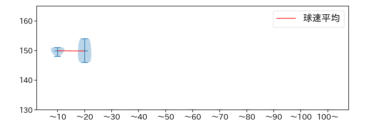
球数による球速(ストレート)の推移 (2025.10月)
阪口 皓亮 球数による球速(ストレート)の推移(2025年10月)
球種割合 (2025.10月)
阪口 皓亮 球種割合(2025年10月)
カウント別 球種割合 (2025.10月)
阪口 皓亮 カウント別 球種割合(2025年10月)
球種 & 球速の分布 1 (2025.10月)
阪口 皓亮 球種&球速の分布1(2025年10月)
球種 & 球速の分布 2 (2025.10月)
阪口 皓亮 球種&球速の分布2(2025年10月)

vs 左打 投手目線 (2025.10月)

※ 5球以上記録があった球種のみ掲載

阪口 皓亮 配球ヒートマップ(2025年10月)
阪口 皓亮 コース別空振り割合(2025年10月)
阪口 皓亮 コース別被安打割合(2025年10月)

vs 右打 投手目線 (2025.10月)

※ 5球以上記録があった球種のみ掲載

阪口 皓亮 配球ヒートマップ(2025年10月)
阪口 皓亮 配球ヒートマップ(2025年10月)
阪口 皓亮 コース別空振り割合(2025年10月)
阪口 皓亮 コース別空振り割合(2025年10月)
阪口 皓亮 コース別被安打割合(2025年10月)
阪口 皓亮 コース別被安打割合(2025年10月)