東京ヤクルトスワローズ

#28 松本 健吾

※ 東京ヤクルトスワローズ・松本 健吾投手の2025年10月の投球成績、球速・球種・配球、コース別空振り割合・被安打割合、球数などのデータを掲載しています。

Basic stats (2025.10月)
出場試合数 1
イニング 2.0
0
0
ホールド 0
セーブ 0
防御率 0.000
WHIP 1.000
FIP 2.620
K/BB 2.000
K% 25.0
BB% 12.5
HR% 0.0
最高球速 143 km/h

※ Pithcer's Basic Statsの概要はこちら

Profile
生年月日 1999年4月14日(26歳)
出身地 東京
身長 180cm
体重 83kg
血液型 B
投打 右投げ右打ち
ドラフト 2023年(2位)
プロ通算年 2年
経歴 東海大菅生高(甲)-亜細亜大-トヨタ自動車-ヤクルト
主な獲得タイトル nan
打者に投じた球数分布 (2025.10月)
松本 健吾 打者に投じた球数分布(2025年10月)
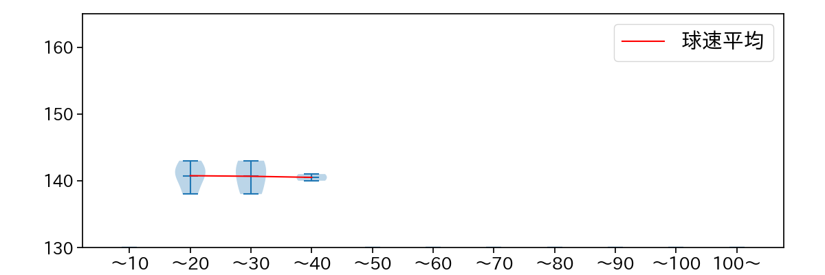
球数による球速(ストレート)の推移 (2025.10月)
松本 健吾 球数による球速(ストレート)の推移(2025年10月)
球種割合 (2025.10月)
松本 健吾 球種割合(2025年10月)
カウント別 球種割合 (2025.10月)
松本 健吾 カウント別 球種割合(2025年10月)
球種 & 球速の分布 1 (2025.10月)
松本 健吾 球種&球速の分布1(2025年10月)
球種 & 球速の分布 2 (2025.10月)
松本 健吾 球種&球速の分布2(2025年10月)

vs 左打 投手目線 (2025.10月)

※ 5球以上記録があった球種のみ掲載

松本 健吾 配球ヒートマップ(2025年10月)
松本 健吾 配球ヒートマップ(2025年10月)
松本 健吾 コース別空振り割合(2025年10月)
松本 健吾 コース別空振り割合(2025年10月)
松本 健吾 コース別被安打割合(2025年10月)
松本 健吾 コース別被安打割合(2025年10月)

vs 右打 投手目線 (2025.10月)

※ 5球以上記録があった球種のみ掲載

松本 健吾 配球ヒートマップ(2025年10月)
松本 健吾 配球ヒートマップ(2025年10月)
松本 健吾 コース別空振り割合(2025年10月)
松本 健吾 コース別空振り割合(2025年10月)
松本 健吾 コース別被安打割合(2025年10月)
松本 健吾 コース別被安打割合(2025年10月)