東京ヤクルトスワローズ

#12 石山 泰稚

※ 東京ヤクルトスワローズ・石山 泰稚投手の2025年10月の投球成績、球速・球種・配球、コース別空振り割合・被安打割合、球数などのデータを掲載しています。

Basic stats (2025.10月)
出場試合数 1
イニング 1.0
0
1
ホールド 0
セーブ 0
防御率 27.000
WHIP 4.000
FIP 17.120
K/BB 1.000
K% 14.3
BB% 14.3
HR% 14.3
最高球速 148 km/h

※ Pithcer's Basic Statsの概要はこちら

Profile
生年月日 1988年9月1日(37歳)
出身地 秋田
身長 182cm
体重 83kg
血液型 A
投打 右投げ右打ち
ドラフト 2012年(1位)
プロ通算年 13年
経歴 金足農高-東北福祉大-ヤマハ-ヤクルト
主な獲得タイトル nan
打者に投じた球数分布 (2025.10月)
石山 泰稚 打者に投じた球数分布(2025年10月)
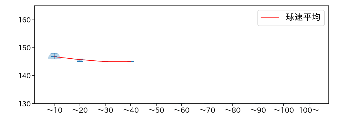
球数による球速(ストレート)の推移 (2025.10月)
石山 泰稚 球数による球速(ストレート)の推移(2025年10月)
球種割合 (2025.10月)
石山 泰稚 球種割合(2025年10月)
カウント別 球種割合 (2025.10月)
石山 泰稚 カウント別 球種割合(2025年10月)
球種 & 球速の分布 1 (2025.10月)
石山 泰稚 球種&球速の分布1(2025年10月)
球種 & 球速の分布 2 (2025.10月)
石山 泰稚 球種&球速の分布2(2025年10月)

vs 左打 投手目線 (2025.10月)

※ 5球以上記録があった球種のみ掲載

石山 泰稚 配球ヒートマップ(2025年10月)
石山 泰稚 配球ヒートマップ(2025年10月)
石山 泰稚 配球ヒートマップ(2025年10月)
石山 泰稚 コース別空振り割合(2025年10月)
石山 泰稚 コース別空振り割合(2025年10月)
石山 泰稚 コース別空振り割合(2025年10月)
石山 泰稚 コース別被安打割合(2025年10月)
石山 泰稚 コース別被安打割合(2025年10月)
石山 泰稚 コース別被安打割合(2025年10月)

vs 右打 投手目線 (2025.10月)

※ 5球以上記録があった球種のみ掲載

石山 泰稚 配球ヒートマップ(2025年10月)
石山 泰稚 配球ヒートマップ(2025年10月)
石山 泰稚 コース別空振り割合(2025年10月)
石山 泰稚 コース別空振り割合(2025年10月)
石山 泰稚 コース別被安打割合(2025年10月)
石山 泰稚 コース別被安打割合(2025年10月)