東京ヤクルトスワローズ

#39 ランバート

※ 東京ヤクルトスワローズ・ランバート投手の2025年9月の投球成績、球速・球種・配球、コース別空振り割合・被安打割合、球数などのデータを掲載しています。

Basic stats (2025.9月)
出場試合数 2
イニング 8.0
0
2
ホールド 0
セーブ 0
防御率 10.125
WHIP 2.625
FIP 6.120
K/BB 0.714
K% 11.4
BB% 15.9
HR% 2.3
最高球速 156 km/h

※ Pithcer's Basic Statsの概要はこちら

Profile
生年月日 1997年4月18日(28歳)
出身地 アメリカ
身長 188cm
体重 94kg
血液型 不明
投打 右投げ右打ち
ドラフト nan
プロ通算年 1年
経歴 サン・ディマス高-ロッキーズ-ヤクルト
主な獲得タイトル nan
打者に投じた球数分布 (2025.9月)
ランバート 打者に投じた球数分布(2025年9月)
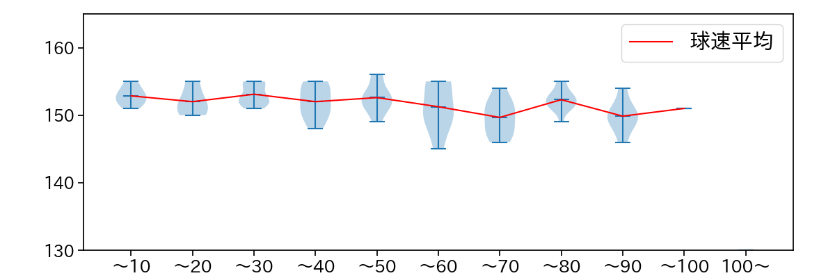
球数による球速(ストレート)の推移 (2025.9月)
ランバート 球数による球速(ストレート)の推移(2025年9月)
球種割合 (2025.9月)
ランバート 球種割合(2025年9月)
カウント別 球種割合 (2025.9月)
ランバート カウント別 球種割合(2025年9月)
球種 & 球速の分布 1 (2025.9月)
ランバート 球種&球速の分布1(2025年9月)
球種 & 球速の分布 2 (2025.9月)
ランバート 球種&球速の分布2(2025年9月)

vs 左打 投手目線 (2025.9月)

※ 5球以上記録があった球種のみ掲載

ランバート 配球ヒートマップ(2025年9月)
ランバート 配球ヒートマップ(2025年9月)
ランバート 配球ヒートマップ(2025年9月)
ランバート コース別空振り割合(2025年9月)
ランバート コース別空振り割合(2025年9月)
ランバート コース別空振り割合(2025年9月)
ランバート コース別被安打割合(2025年9月)
ランバート コース別被安打割合(2025年9月)
ランバート コース別被安打割合(2025年9月)

vs 右打 投手目線 (2025.9月)

※ 5球以上記録があった球種のみ掲載

ランバート 配球ヒートマップ(2025年9月)
ランバート 配球ヒートマップ(2025年9月)
ランバート 配球ヒートマップ(2025年9月)
ランバート 配球ヒートマップ(2025年9月)
ランバート コース別空振り割合(2025年9月)
ランバート コース別空振り割合(2025年9月)
ランバート コース別空振り割合(2025年9月)
ランバート コース別空振り割合(2025年9月)
ランバート コース別被安打割合(2025年9月)
ランバート コース別被安打割合(2025年9月)
ランバート コース別被安打割合(2025年9月)
ランバート コース別被安打割合(2025年9月)