東京ヤクルトスワローズ

#34 田口 麗斗

※ 東京ヤクルトスワローズ・田口 麗斗投手の2025年9月の投球成績、球速・球種・配球、コース別空振り割合・被安打割合、球数などのデータを掲載しています。

Basic stats (2025.9月)
出場試合数 8
イニング 7.0
0
0
ホールド 2
セーブ 0
防御率 0.000
WHIP 0.857
FIP 2.549
K/BB 2.500
K% 17.9
BB% 7.1
HR% 0.0
最高球速 147 km/h

※ Pithcer's Basic Statsの概要はこちら

Profile
生年月日 1995年9月14日(30歳)
出身地 広島
身長 171cm
体重 79kg
血液型 B
投打 左投げ左打ち
ドラフト 2013年(3位)
プロ通算年 12年
経歴 広島新庄高-巨人-ヤクルト
主な獲得タイトル nan
打者に投じた球数分布 (2025.9月)
田口 麗斗 打者に投じた球数分布(2025年9月)
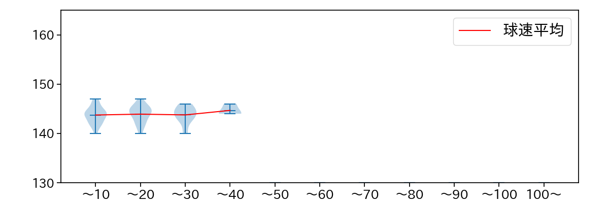
球数による球速(ストレート)の推移 (2025.9月)
田口 麗斗 球数による球速(ストレート)の推移(2025年9月)
球種割合 (2025.9月)
田口 麗斗 球種割合(2025年9月)
カウント別 球種割合 (2025.9月)
田口 麗斗 カウント別 球種割合(2025年9月)
球種 & 球速の分布 1 (2025.9月)
田口 麗斗 球種&球速の分布1(2025年9月)
球種 & 球速の分布 2 (2025.9月)
田口 麗斗 球種&球速の分布2(2025年9月)

vs 左打 投手目線 (2025.9月)

※ 5球以上記録があった球種のみ掲載

田口 麗斗 配球ヒートマップ(2025年9月)
田口 麗斗 配球ヒートマップ(2025年9月)
田口 麗斗 コース別空振り割合(2025年9月)
田口 麗斗 コース別空振り割合(2025年9月)
田口 麗斗 コース別被安打割合(2025年9月)
田口 麗斗 コース別被安打割合(2025年9月)

vs 右打 投手目線 (2025.9月)

※ 5球以上記録があった球種のみ掲載

田口 麗斗 配球ヒートマップ(2025年9月)
田口 麗斗 配球ヒートマップ(2025年9月)
田口 麗斗 コース別空振り割合(2025年9月)
田口 麗斗 コース別空振り割合(2025年9月)
田口 麗斗 コース別被安打割合(2025年9月)
田口 麗斗 コース別被安打割合(2025年9月)