東京ヤクルトスワローズ

#21 吉村 貢司郎

※ 東京ヤクルトスワローズ・吉村 貢司郎投手の2025年9月の投球成績、球速・球種・配球、コース別空振り割合・被安打割合、球数などのデータを掲載しています。

Basic stats (2025.9月)
出場試合数 4
イニング 28.0
4
0
ホールド 0
セーブ 0
防御率 1.607
WHIP 1.214
FIP 2.656
K/BB 2.800
K% 12.2
BB% 4.3
HR% 0.0
最高球速 151 km/h

※ Pithcer's Basic Statsの概要はこちら

Profile
生年月日 1998年1月19日(27歳)
出身地 東京
身長 183cm
体重 85kg
血液型 B
投打 右投げ右打ち
ドラフト 2022年(1位)
プロ通算年 3年
経歴 日大豊山高-国学院大-東芝-ヤクルト
主な獲得タイトル nan
打者に投じた球数分布 (2025.9月)
吉村 貢司郎 打者に投じた球数分布(2025年9月)
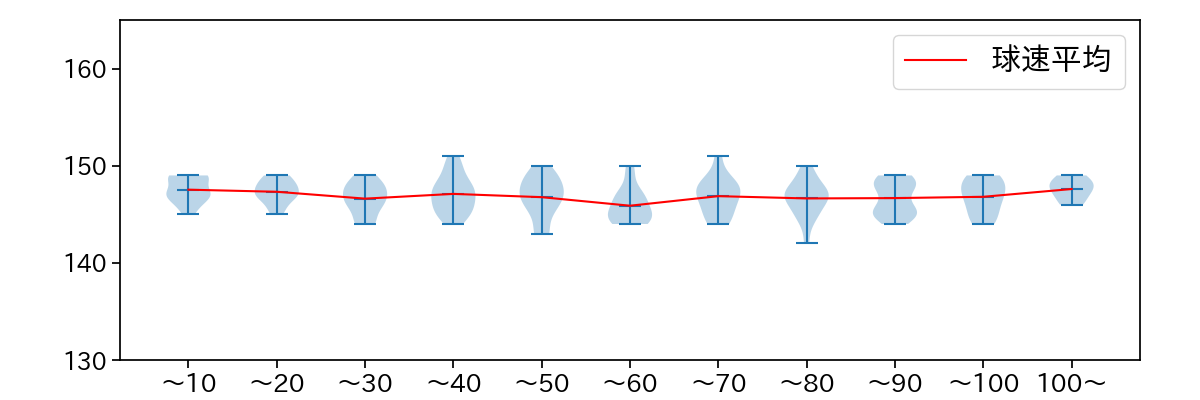
球数による球速(ストレート)の推移 (2025.9月)
吉村 貢司郎 球数による球速(ストレート)の推移(2025年9月)
球種割合 (2025.9月)
吉村 貢司郎 球種割合(2025年9月)
カウント別 球種割合 (2025.9月)
吉村 貢司郎 カウント別 球種割合(2025年9月)
球種 & 球速の分布 1 (2025.9月)
吉村 貢司郎 球種&球速の分布1(2025年9月)
球種 & 球速の分布 2 (2025.9月)
吉村 貢司郎 球種&球速の分布2(2025年9月)

vs 左打 投手目線 (2025.9月)

※ 5球以上記録があった球種のみ掲載

吉村 貢司郎 配球ヒートマップ(2025年9月)
吉村 貢司郎 配球ヒートマップ(2025年9月)
吉村 貢司郎 配球ヒートマップ(2025年9月)
吉村 貢司郎 配球ヒートマップ(2025年9月)
吉村 貢司郎 コース別空振り割合(2025年9月)
吉村 貢司郎 コース別空振り割合(2025年9月)
吉村 貢司郎 コース別空振り割合(2025年9月)
吉村 貢司郎 コース別空振り割合(2025年9月)
吉村 貢司郎 コース別被安打割合(2025年9月)
吉村 貢司郎 コース別被安打割合(2025年9月)
吉村 貢司郎 コース別被安打割合(2025年9月)
吉村 貢司郎 コース別被安打割合(2025年9月)

vs 右打 投手目線 (2025.9月)

※ 5球以上記録があった球種のみ掲載

吉村 貢司郎 配球ヒートマップ(2025年9月)
吉村 貢司郎 配球ヒートマップ(2025年9月)
吉村 貢司郎 配球ヒートマップ(2025年9月)
吉村 貢司郎 配球ヒートマップ(2025年9月)
吉村 貢司郎 配球ヒートマップ(2025年9月)
吉村 貢司郎 コース別空振り割合(2025年9月)
吉村 貢司郎 コース別空振り割合(2025年9月)
吉村 貢司郎 コース別空振り割合(2025年9月)
吉村 貢司郎 コース別空振り割合(2025年9月)
吉村 貢司郎 コース別空振り割合(2025年9月)
吉村 貢司郎 コース別被安打割合(2025年9月)
吉村 貢司郎 コース別被安打割合(2025年9月)
吉村 貢司郎 コース別被安打割合(2025年9月)
吉村 貢司郎 コース別被安打割合(2025年9月)
吉村 貢司郎 コース別被安打割合(2025年9月)