東京ヤクルトスワローズ

#53 長谷川 宙輝

※ 東京ヤクルトスワローズ・長谷川 宙輝投手の2025年8月の投球成績、球速・球種・配球、コース別空振り割合・被安打割合、球数などのデータを掲載しています。

Basic stats (2025.8月)
出場試合数 2
イニング 3.2
0
0
ホールド 0
セーブ 0
防御率 4.909
WHIP 1.364
FIP 2.029
K/BB 2.000
K% 11.8
BB% 0.0
HR% 0.0
最高球速 150 km/h

※ Pithcer's Basic Statsの概要はこちら

Profile
生年月日 1998年8月23日(27歳)
出身地 東京
身長 176cm
体重 86kg
血液型 O
投打 左投げ左打ち
ドラフト 2016年((育)2位)
プロ通算年 9年
経歴 聖徳学園高-ソフトバンク-ヤクルト
主な獲得タイトル nan
打者に投じた球数分布 (2025.8月)
長谷川 宙輝 打者に投じた球数分布(2025年8月)
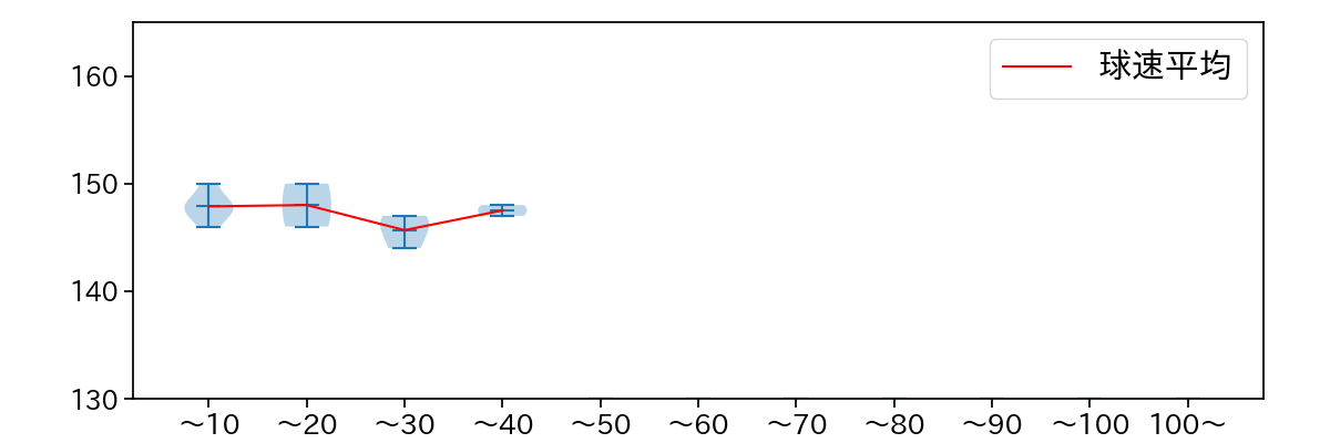
球数による球速(ストレート)の推移 (2025.8月)
長谷川 宙輝 球数による球速(ストレート)の推移(2025年8月)
球種割合 (2025.8月)
長谷川 宙輝 球種割合(2025年8月)
カウント別 球種割合 (2025.8月)
長谷川 宙輝 カウント別 球種割合(2025年8月)
球種 & 球速の分布 1 (2025.8月)
長谷川 宙輝 球種&球速の分布1(2025年8月)
球種 & 球速の分布 2 (2025.8月)
長谷川 宙輝 球種&球速の分布2(2025年8月)

vs 左打 投手目線 (2025.8月)

※ 5球以上記録があった球種のみ掲載

長谷川 宙輝 配球ヒートマップ(2025年8月)
長谷川 宙輝 配球ヒートマップ(2025年8月)
長谷川 宙輝 コース別空振り割合(2025年8月)
長谷川 宙輝 コース別空振り割合(2025年8月)
長谷川 宙輝 コース別被安打割合(2025年8月)
長谷川 宙輝 コース別被安打割合(2025年8月)

vs 右打 投手目線 (2025.8月)

※ 5球以上記録があった球種のみ掲載

長谷川 宙輝 配球ヒートマップ(2025年8月)
長谷川 宙輝 配球ヒートマップ(2025年8月)
長谷川 宙輝 配球ヒートマップ(2025年8月)
長谷川 宙輝 コース別空振り割合(2025年8月)
長谷川 宙輝 コース別空振り割合(2025年8月)
長谷川 宙輝 コース別空振り割合(2025年8月)
長谷川 宙輝 コース別被安打割合(2025年8月)
長谷川 宙輝 コース別被安打割合(2025年8月)
長谷川 宙輝 コース別被安打割合(2025年8月)