東京ヤクルトスワローズ

#71 沼田 翔平

※ 東京ヤクルトスワローズ・沼田 翔平投手の2025年7月の投球成績、球速・球種・配球、コース別空振り割合・被安打割合、球数などのデータを掲載しています。

Basic stats (2025.7月)
出場試合数 1
イニング 1.0
0
0
ホールド 0
セーブ 0
防御率 36.000
WHIP 5.000
FIP 29.120
K/BB 0.000
K% 0.0
BB% 0.0
HR% 25.0
最高球速 148 km/h

※ Pithcer's Basic Statsの概要はこちら

Profile
生年月日 2000年6月24日(25歳)
出身地 北海道
身長 175cm
体重 80kg
血液型 AB
投打 右投げ右打ち
ドラフト 2018年((育)3位)
プロ通算年 7年
経歴 旭川大高(甲)-巨人-ヤクルト
主な獲得タイトル nan
打者に投じた球数分布 (2025.7月)
沼田 翔平 打者に投じた球数分布(2025年7月)
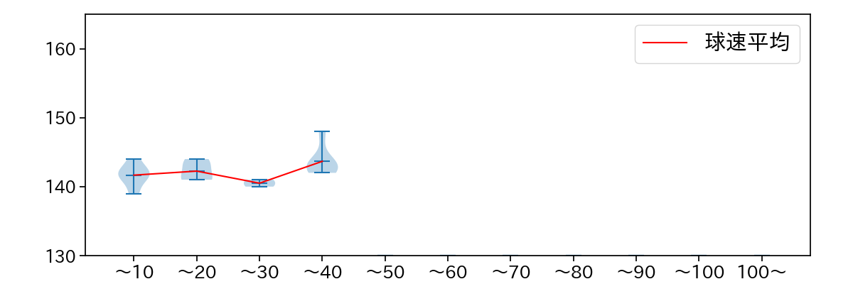
球数による球速(ストレート)の推移 (2025.7月)
沼田 翔平 球数による球速(ストレート)の推移(2025年7月)
球種割合 (2025.7月)
沼田 翔平 球種割合(2025年7月)
カウント別 球種割合 (2025.7月)
沼田 翔平 カウント別 球種割合(2025年7月)
球種 & 球速の分布 1 (2025.7月)
沼田 翔平 球種&球速の分布1(2025年7月)
球種 & 球速の分布 2 (2025.7月)
沼田 翔平 球種&球速の分布2(2025年7月)

vs 左打 投手目線 (2025.7月)

※ 5球以上記録があった球種のみ掲載

沼田 翔平 配球ヒートマップ(2025年7月)
沼田 翔平 配球ヒートマップ(2025年7月)
沼田 翔平 コース別空振り割合(2025年7月)
沼田 翔平 コース別空振り割合(2025年7月)
沼田 翔平 コース別被安打割合(2025年7月)
沼田 翔平 コース別被安打割合(2025年7月)

vs 右打 投手目線 (2025.7月)

※ 5球以上記録があった球種のみ掲載

沼田 翔平 配球ヒートマップ(2025年7月)
沼田 翔平 コース別空振り割合(2025年7月)
沼田 翔平 コース別被安打割合(2025年7月)