東京ヤクルトスワローズ

#47 高橋 奎二

※ 東京ヤクルトスワローズ・高橋 奎二投手の2025年7月の投球成績、球速・球種・配球、コース別空振り割合・被安打割合、球数などのデータを掲載しています。

Basic stats (2025.7月)
出場試合数 1
イニング 4.0
0
0
ホールド 0
セーブ 0
防御率 6.750
WHIP 2.250
FIP 3.620
K/BB 1.000
K% 9.5
BB% 9.5
HR% 0.0
最高球速 152 km/h

※ Pithcer's Basic Statsの概要はこちら

Profile
生年月日 1997年5月14日(28歳)
出身地 京都
身長 180cm
体重 83kg
血液型 O
投打 左投げ左打ち
ドラフト 2015年(3位)
プロ通算年 10年
経歴 龍谷大平安高(甲)-ヤクルト
主な獲得タイトル nan
打者に投じた球数分布 (2025.7月)
高橋 奎二 打者に投じた球数分布(2025年7月)
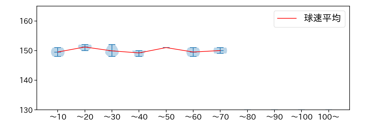
球数による球速(ストレート)の推移 (2025.7月)
高橋 奎二 球数による球速(ストレート)の推移(2025年7月)
球種割合 (2025.7月)
高橋 奎二 球種割合(2025年7月)
カウント別 球種割合 (2025.7月)
高橋 奎二 カウント別 球種割合(2025年7月)
球種 & 球速の分布 1 (2025.7月)
高橋 奎二 球種&球速の分布1(2025年7月)
球種 & 球速の分布 2 (2025.7月)
高橋 奎二 球種&球速の分布2(2025年7月)

vs 左打 投手目線 (2025.7月)

※ 5球以上記録があった球種のみ掲載

高橋 奎二 配球ヒートマップ(2025年7月)
高橋 奎二 配球ヒートマップ(2025年7月)
高橋 奎二 コース別空振り割合(2025年7月)
高橋 奎二 コース別空振り割合(2025年7月)
高橋 奎二 コース別被安打割合(2025年7月)
高橋 奎二 コース別被安打割合(2025年7月)

vs 右打 投手目線 (2025.7月)

※ 5球以上記録があった球種のみ掲載

高橋 奎二 配球ヒートマップ(2025年7月)
高橋 奎二 配球ヒートマップ(2025年7月)
高橋 奎二 配球ヒートマップ(2025年7月)
高橋 奎二 コース別空振り割合(2025年7月)
高橋 奎二 コース別空振り割合(2025年7月)
高橋 奎二 コース別空振り割合(2025年7月)
高橋 奎二 コース別被安打割合(2025年7月)
高橋 奎二 コース別被安打割合(2025年7月)
高橋 奎二 コース別被安打割合(2025年7月)