東京ヤクルトスワローズ

#48 金久保 優斗

※ 東京ヤクルトスワローズ・金久保 優斗投手の2025年6月の投球成績、球速・球種・配球、コース別空振り割合・被安打割合、球数などのデータを掲載しています。

Basic stats (2025.6月)
出場試合数 6
イニング 4.2
0
0
ホールド 1
セーブ 0
防御率 7.714
WHIP 1.929
FIP 1.834
K/BB 3.000
K% 26.1
BB% 8.7
HR% 0.0
最高球速 153 km/h

※ Pithcer's Basic Statsの概要はこちら

Profile
生年月日 1999年11月4日(25歳)
出身地 千葉
身長 185cm
体重 87kg
血液型 O
投打 右投げ左打ち
ドラフト 2017年(5位)
プロ通算年 8年
経歴 東海大市原望洋高(甲)-ヤクルト
主な獲得タイトル nan
打者に投じた球数分布 (2025.6月)
金久保 優斗 打者に投じた球数分布(2025年6月)
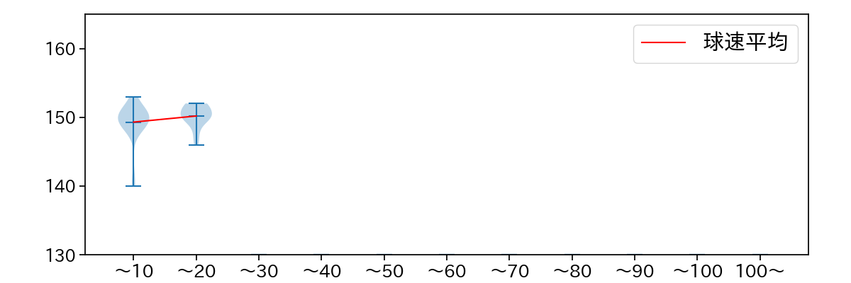
球数による球速(ストレート)の推移 (2025.6月)
金久保 優斗 球数による球速(ストレート)の推移(2025年6月)
球種割合 (2025.6月)
金久保 優斗 球種割合(2025年6月)
カウント別 球種割合 (2025.6月)
金久保 優斗 カウント別 球種割合(2025年6月)
球種 & 球速の分布 1 (2025.6月)
金久保 優斗 球種&球速の分布1(2025年6月)
球種 & 球速の分布 2 (2025.6月)
金久保 優斗 球種&球速の分布2(2025年6月)

vs 左打 投手目線 (2025.6月)

※ 5球以上記録があった球種のみ掲載

金久保 優斗 配球ヒートマップ(2025年6月)
金久保 優斗 配球ヒートマップ(2025年6月)
金久保 優斗 コース別空振り割合(2025年6月)
金久保 優斗 コース別空振り割合(2025年6月)
金久保 優斗 コース別被安打割合(2025年6月)
金久保 優斗 コース別被安打割合(2025年6月)

vs 右打 投手目線 (2025.6月)

※ 5球以上記録があった球種のみ掲載

金久保 優斗 配球ヒートマップ(2025年6月)
金久保 優斗 配球ヒートマップ(2025年6月)
金久保 優斗 コース別空振り割合(2025年6月)
金久保 優斗 コース別空振り割合(2025年6月)
金久保 優斗 コース別被安打割合(2025年6月)
金久保 優斗 コース別被安打割合(2025年6月)