東京ヤクルトスワローズ

#39 ランバート

※ 東京ヤクルトスワローズ・ランバート投手の2025年6月の投球成績、球速・球種・配球、コース別空振り割合・被安打割合、球数などのデータを掲載しています。

Basic stats (2025.6月)
出場試合数 4
イニング 23.2
0
2
ホールド 0
セーブ 0
防御率 3.042
WHIP 1.479
FIP 2.951
K/BB 1.667
K% 19.2
BB% 11.5
HR% 0.0
最高球速 155 km/h

※ Pithcer's Basic Statsの概要はこちら

Profile
生年月日 1997年4月18日(28歳)
出身地 アメリカ
身長 188cm
体重 94kg
血液型 不明
投打 右投げ右打ち
ドラフト nan
プロ通算年 1年
経歴 サン・ディマス高-ロッキーズ-ヤクルト
主な獲得タイトル nan
打者に投じた球数分布 (2025.6月)
ランバート 打者に投じた球数分布(2025年6月)
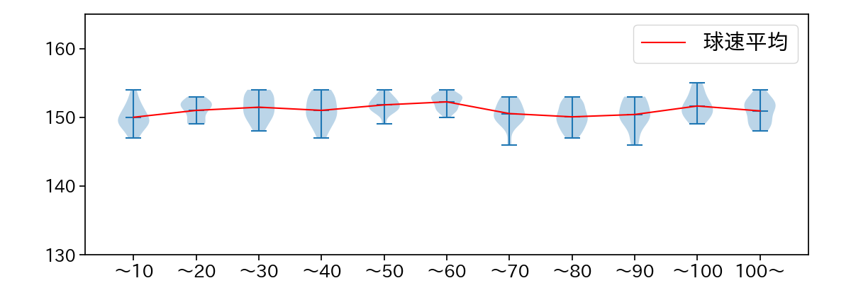
球数による球速(ストレート)の推移 (2025.6月)
ランバート 球数による球速(ストレート)の推移(2025年6月)
球種割合 (2025.6月)
ランバート 球種割合(2025年6月)
カウント別 球種割合 (2025.6月)
ランバート カウント別 球種割合(2025年6月)
球種 & 球速の分布 1 (2025.6月)
ランバート 球種&球速の分布1(2025年6月)
球種 & 球速の分布 2 (2025.6月)
ランバート 球種&球速の分布2(2025年6月)

vs 左打 投手目線 (2025.6月)

※ 5球以上記録があった球種のみ掲載

ランバート 配球ヒートマップ(2025年6月)
ランバート 配球ヒートマップ(2025年6月)
ランバート 配球ヒートマップ(2025年6月)
ランバート 配球ヒートマップ(2025年6月)
ランバート コース別空振り割合(2025年6月)
ランバート コース別空振り割合(2025年6月)
ランバート コース別空振り割合(2025年6月)
ランバート コース別空振り割合(2025年6月)
ランバート コース別被安打割合(2025年6月)
ランバート コース別被安打割合(2025年6月)
ランバート コース別被安打割合(2025年6月)
ランバート コース別被安打割合(2025年6月)

vs 右打 投手目線 (2025.6月)

※ 5球以上記録があった球種のみ掲載

ランバート 配球ヒートマップ(2025年6月)
ランバート 配球ヒートマップ(2025年6月)
ランバート 配球ヒートマップ(2025年6月)
ランバート 配球ヒートマップ(2025年6月)
ランバート コース別空振り割合(2025年6月)
ランバート コース別空振り割合(2025年6月)
ランバート コース別空振り割合(2025年6月)
ランバート コース別空振り割合(2025年6月)
ランバート コース別被安打割合(2025年6月)
ランバート コース別被安打割合(2025年6月)
ランバート コース別被安打割合(2025年6月)
ランバート コース別被安打割合(2025年6月)