東京ヤクルトスワローズ

#17 清水 昇

※ 東京ヤクルトスワローズ・清水 昇投手の2025年6月の投球成績、球速・球種・配球、コース別空振り割合・被安打割合、球数などのデータを掲載しています。

Basic stats (2025.6月)
出場試合数 9
イニング 10.1
0
1
ホールド 2
セーブ 0
防御率 3.484
WHIP 1.258
FIP 2.733
K/BB 2.667
K% 17.8
BB% 6.7
HR% 0.0
最高球速 149 km/h

※ Pithcer's Basic Statsの概要はこちら

Profile
生年月日 1996年10月15日(29歳)
出身地 東京
身長 180cm
体重 95kg
血液型 A
投打 右投げ左打ち
ドラフト 2018年(1位)
プロ通算年 7年
経歴 帝京高-国学院大-ヤクルト
主な獲得タイトル (中)20、21
打者に投じた球数分布 (2025.6月)
清水 昇 打者に投じた球数分布(2025年6月)
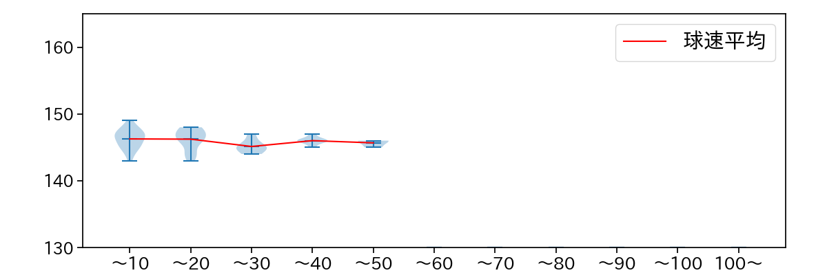
球数による球速(ストレート)の推移 (2025.6月)
清水 昇 球数による球速(ストレート)の推移(2025年6月)
球種割合 (2025.6月)
清水 昇 球種割合(2025年6月)
カウント別 球種割合 (2025.6月)
清水 昇 カウント別 球種割合(2025年6月)
球種 & 球速の分布 1 (2025.6月)
清水 昇 球種&球速の分布1(2025年6月)
球種 & 球速の分布 2 (2025.6月)
清水 昇 球種&球速の分布2(2025年6月)

vs 左打 投手目線 (2025.6月)

※ 5球以上記録があった球種のみ掲載

清水 昇 配球ヒートマップ(2025年6月)
清水 昇 配球ヒートマップ(2025年6月)
清水 昇 配球ヒートマップ(2025年6月)
清水 昇 コース別空振り割合(2025年6月)
清水 昇 コース別空振り割合(2025年6月)
清水 昇 コース別空振り割合(2025年6月)
清水 昇 コース別被安打割合(2025年6月)
清水 昇 コース別被安打割合(2025年6月)
清水 昇 コース別被安打割合(2025年6月)

vs 右打 投手目線 (2025.6月)

※ 5球以上記録があった球種のみ掲載

清水 昇 配球ヒートマップ(2025年6月)
清水 昇 配球ヒートマップ(2025年6月)
清水 昇 配球ヒートマップ(2025年6月)
清水 昇 配球ヒートマップ(2025年6月)
清水 昇 コース別空振り割合(2025年6月)
清水 昇 コース別空振り割合(2025年6月)
清水 昇 コース別空振り割合(2025年6月)
清水 昇 コース別空振り割合(2025年6月)
清水 昇 コース別被安打割合(2025年6月)
清水 昇 コース別被安打割合(2025年6月)
清水 昇 コース別被安打割合(2025年6月)
清水 昇 コース別被安打割合(2025年6月)