東京ヤクルトスワローズ

#15 中村 優斗

※ 東京ヤクルトスワローズ・中村 優斗投手の2025年6月の投球成績、球速・球種・配球、コース別空振り割合・被安打割合、球数などのデータを掲載しています。

Basic stats (2025.6月)
出場試合数 1
イニング 5.0
0
1
ホールド 0
セーブ 0
防御率 1.800
WHIP 1.400
FIP 4.320
K/BB 1.500
K% 13.0
BB% 8.7
HR% 0.0
最高球速 153 km/h

※ Pithcer's Basic Statsの概要はこちら

Profile
生年月日 2003年2月8日(22歳)
出身地 長崎
身長 176cm
体重 86kg
血液型 O
投打 右投げ左打ち
ドラフト 2024年(1位)
プロ通算年 1年
経歴 諫早農高-愛知工業大-ヤクルト
主な獲得タイトル nan
打者に投じた球数分布 (2025.6月)
中村 優斗 打者に投じた球数分布(2025年6月)
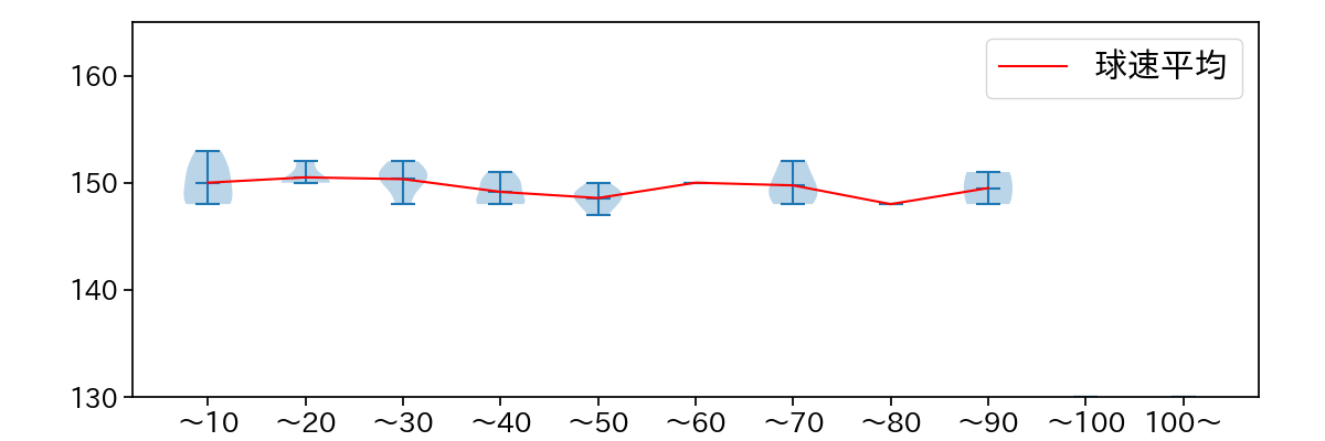
球数による球速(ストレート)の推移 (2025.6月)
中村 優斗 球数による球速(ストレート)の推移(2025年6月)
球種割合 (2025.6月)
中村 優斗 球種割合(2025年6月)
カウント別 球種割合 (2025.6月)
中村 優斗 カウント別 球種割合(2025年6月)
球種 & 球速の分布 1 (2025.6月)
中村 優斗 球種&球速の分布1(2025年6月)
球種 & 球速の分布 2 (2025.6月)
中村 優斗 球種&球速の分布2(2025年6月)

vs 左打 投手目線 (2025.6月)

※ 5球以上記録があった球種のみ掲載

中村 優斗 配球ヒートマップ(2025年6月)
中村 優斗 コース別空振り割合(2025年6月)
中村 優斗 コース別被安打割合(2025年6月)

vs 右打 投手目線 (2025.6月)

※ 5球以上記録があった球種のみ掲載

中村 優斗 配球ヒートマップ(2025年6月)
中村 優斗 配球ヒートマップ(2025年6月)
中村 優斗 配球ヒートマップ(2025年6月)
中村 優斗 コース別空振り割合(2025年6月)
中村 優斗 コース別空振り割合(2025年6月)
中村 優斗 コース別空振り割合(2025年6月)
中村 優斗 コース別被安打割合(2025年6月)
中村 優斗 コース別被安打割合(2025年6月)
中村 優斗 コース別被安打割合(2025年6月)