東京ヤクルトスワローズ

#11 アビラ

※ 東京ヤクルトスワローズ・アビラ投手の2025年6月の投球成績、球速・球種・配球、コース別空振り割合・被安打割合、球数などのデータを掲載しています。

Basic stats (2025.6月)
出場試合数 4
イニング 24.2
1
3
ホールド 0
セーブ 0
防御率 4.378
WHIP 1.095
FIP 3.363
K/BB 2.429
K% 16.7
BB% 6.9
HR% 1.0
最高球速 151 km/h

※ Pithcer's Basic Statsの概要はこちら

Profile
生年月日 1997年1月14日(28歳)
出身地 ベネズエラ
身長 180cm
体重 95kg
血液型 不明
投打 右投げ右打ち
ドラフト nan
プロ通算年 1年
経歴 エレクトロン高-パドレス-ガーディアンズ-3Aコロンバス-ヤクルト
主な獲得タイトル nan
打者に投じた球数分布 (2025.6月)
アビラ 打者に投じた球数分布(2025年6月)
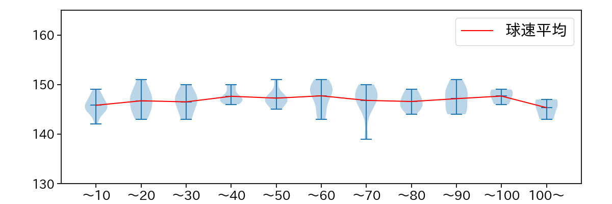
球数による球速(ストレート)の推移 (2025.6月)
アビラ 球数による球速(ストレート)の推移(2025年6月)
球種割合 (2025.6月)
アビラ 球種割合(2025年6月)
カウント別 球種割合 (2025.6月)
アビラ カウント別 球種割合(2025年6月)
球種 & 球速の分布 1 (2025.6月)
アビラ 球種&球速の分布1(2025年6月)
球種 & 球速の分布 2 (2025.6月)
アビラ 球種&球速の分布2(2025年6月)

vs 左打 投手目線 (2025.6月)

※ 5球以上記録があった球種のみ掲載

アビラ 配球ヒートマップ(2025年6月)
アビラ 配球ヒートマップ(2025年6月)
アビラ 配球ヒートマップ(2025年6月)
アビラ 配球ヒートマップ(2025年6月)
アビラ 配球ヒートマップ(2025年6月)
アビラ コース別空振り割合(2025年6月)
アビラ コース別空振り割合(2025年6月)
アビラ コース別空振り割合(2025年6月)
アビラ コース別空振り割合(2025年6月)
アビラ コース別空振り割合(2025年6月)
アビラ コース別被安打割合(2025年6月)
アビラ コース別被安打割合(2025年6月)
アビラ コース別被安打割合(2025年6月)
アビラ コース別被安打割合(2025年6月)
アビラ コース別被安打割合(2025年6月)

vs 右打 投手目線 (2025.6月)

※ 5球以上記録があった球種のみ掲載

アビラ 配球ヒートマップ(2025年6月)
アビラ 配球ヒートマップ(2025年6月)
アビラ 配球ヒートマップ(2025年6月)
アビラ 配球ヒートマップ(2025年6月)
アビラ 配球ヒートマップ(2025年6月)
アビラ コース別空振り割合(2025年6月)
アビラ コース別空振り割合(2025年6月)
アビラ コース別空振り割合(2025年6月)
アビラ コース別空振り割合(2025年6月)
アビラ コース別空振り割合(2025年6月)
アビラ コース別被安打割合(2025年6月)
アビラ コース別被安打割合(2025年6月)
アビラ コース別被安打割合(2025年6月)
アビラ コース別被安打割合(2025年6月)
アビラ コース別被安打割合(2025年6月)