東京ヤクルトスワローズ

#58 バウマン

※ 東京ヤクルトスワローズ・バウマン投手の2025年5月の投球成績、球速・球種・配球、コース別空振り割合・被安打割合、球数などのデータを掲載しています。

Basic stats (2025.5月)
出場試合数 5
イニング 4.1
0
0
ホールド 1
セーブ 0
防御率 4.154
WHIP 2.538
FIP 6.812
K/BB 1.200
K% 25.0
BB% 20.8
HR% 4.2
最高球速 157 km/h

※ Pithcer's Basic Statsの概要はこちら

Profile
生年月日 1995年9月10日(30歳)
出身地 アメリカ
身長 193cm
体重 108kg
血液型 不明
投打 右投げ右打ち
ドラフト nan
プロ通算年 1年
経歴 ジャクソンビル大-オリオールズ-マリナーズ-ジャイアンツ-エンゼルス-マーリンズ-ヤクルト
主な獲得タイトル nan
打者に投じた球数分布 (2025.5月)
バウマン 打者に投じた球数分布(2025年5月)
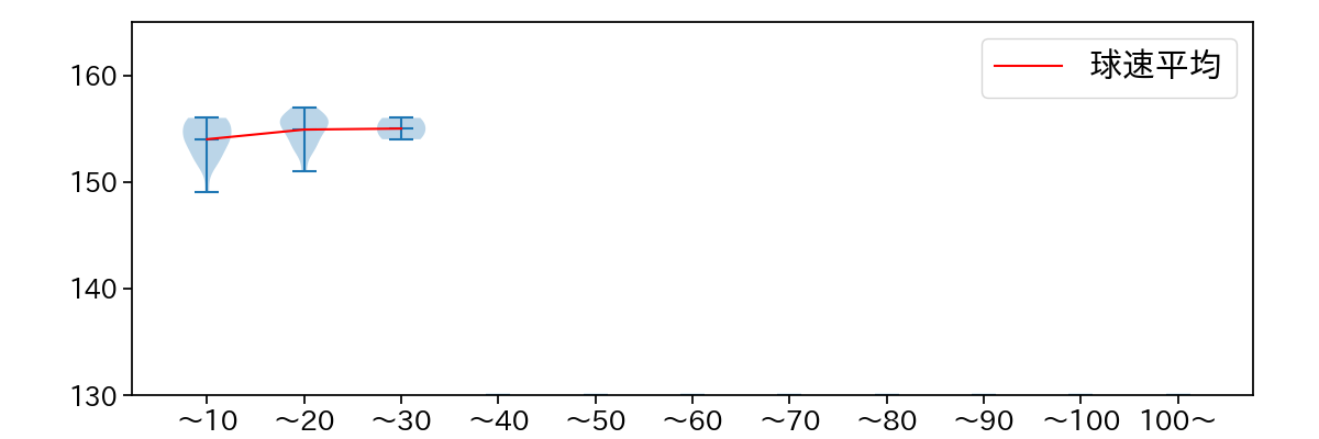
球数による球速(ストレート)の推移 (2025.5月)
バウマン 球数による球速(ストレート)の推移(2025年5月)
球種割合 (2025.5月)
バウマン 球種割合(2025年5月)
カウント別 球種割合 (2025.5月)
バウマン カウント別 球種割合(2025年5月)
球種 & 球速の分布 1 (2025.5月)
バウマン 球種&球速の分布1(2025年5月)
球種 & 球速の分布 2 (2025.5月)
バウマン 球種&球速の分布2(2025年5月)

vs 左打 投手目線 (2025.5月)

※ 5球以上記録があった球種のみ掲載

バウマン 配球ヒートマップ(2025年5月)
バウマン 配球ヒートマップ(2025年5月)
バウマン 配球ヒートマップ(2025年5月)
バウマン 配球ヒートマップ(2025年5月)
バウマン コース別空振り割合(2025年5月)
バウマン コース別空振り割合(2025年5月)
バウマン コース別空振り割合(2025年5月)
バウマン コース別空振り割合(2025年5月)
バウマン コース別被安打割合(2025年5月)
バウマン コース別被安打割合(2025年5月)
バウマン コース別被安打割合(2025年5月)
バウマン コース別被安打割合(2025年5月)

vs 右打 投手目線 (2025.5月)

※ 5球以上記録があった球種のみ掲載

バウマン 配球ヒートマップ(2025年5月)
バウマン 配球ヒートマップ(2025年5月)
バウマン 配球ヒートマップ(2025年5月)
バウマン コース別空振り割合(2025年5月)
バウマン コース別空振り割合(2025年5月)
バウマン コース別空振り割合(2025年5月)
バウマン コース別被安打割合(2025年5月)
バウマン コース別被安打割合(2025年5月)
バウマン コース別被安打割合(2025年5月)