東京ヤクルトスワローズ

#43 山本 大貴

※ 東京ヤクルトスワローズ・山本 大貴投手の2025年5月の投球成績、球速・球種・配球、コース別空振り割合・被安打割合、球数などのデータを掲載しています。

Basic stats (2025.5月)
出場試合数 6
イニング 6.1
0
0
ホールド 1
セーブ 0
防御率 8.526
WHIP 1.895
FIP 3.120
K/BB 1.500
K% 9.1
BB% 6.1
HR% 0.0
最高球速 146 km/h

※ Pithcer's Basic Statsの概要はこちら

Profile
生年月日 1995年11月10日(29歳)
出身地 北海道
身長 184cm
体重 98kg
血液型 B
投打 左投げ左打ち
ドラフト 2017年(3位)
プロ通算年 8年
経歴 北星大付高-三菱自動車岡崎-ロッテ-ヤクルト
主な獲得タイトル nan
打者に投じた球数分布 (2025.5月)
山本 大貴 打者に投じた球数分布(2025年5月)
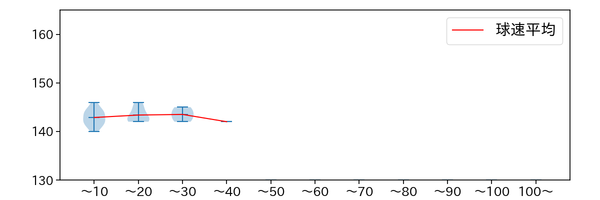
球数による球速(ストレート)の推移 (2025.5月)
山本 大貴 球数による球速(ストレート)の推移(2025年5月)
球種割合 (2025.5月)
山本 大貴 球種割合(2025年5月)
カウント別 球種割合 (2025.5月)
山本 大貴 カウント別 球種割合(2025年5月)
球種 & 球速の分布 1 (2025.5月)
山本 大貴 球種&球速の分布1(2025年5月)
球種 & 球速の分布 2 (2025.5月)
山本 大貴 球種&球速の分布2(2025年5月)

vs 左打 投手目線 (2025.5月)

※ 5球以上記録があった球種のみ掲載

山本 大貴 配球ヒートマップ(2025年5月)
山本 大貴 配球ヒートマップ(2025年5月)
山本 大貴 配球ヒートマップ(2025年5月)
山本 大貴 コース別空振り割合(2025年5月)
山本 大貴 コース別空振り割合(2025年5月)
山本 大貴 コース別空振り割合(2025年5月)
山本 大貴 コース別被安打割合(2025年5月)
山本 大貴 コース別被安打割合(2025年5月)
山本 大貴 コース別被安打割合(2025年5月)

vs 右打 投手目線 (2025.5月)

※ 5球以上記録があった球種のみ掲載

山本 大貴 配球ヒートマップ(2025年5月)
山本 大貴 配球ヒートマップ(2025年5月)
山本 大貴 配球ヒートマップ(2025年5月)
山本 大貴 配球ヒートマップ(2025年5月)
山本 大貴 配球ヒートマップ(2025年5月)
山本 大貴 コース別空振り割合(2025年5月)
山本 大貴 コース別空振り割合(2025年5月)
山本 大貴 コース別空振り割合(2025年5月)
山本 大貴 コース別空振り割合(2025年5月)
山本 大貴 コース別空振り割合(2025年5月)
山本 大貴 コース別被安打割合(2025年5月)
山本 大貴 コース別被安打割合(2025年5月)
山本 大貴 コース別被安打割合(2025年5月)
山本 大貴 コース別被安打割合(2025年5月)
山本 大貴 コース別被安打割合(2025年5月)