東京ヤクルトスワローズ

#39 ランバート

※ 東京ヤクルトスワローズ・ランバート投手の2025年5月の投球成績、球速・球種・配球、コース別空振り割合・被安打割合、球数などのデータを掲載しています。

Basic stats (2025.5月)
出場試合数 3
イニング 18.0
0
2
ホールド 0
セーブ 0
防御率 2.500
WHIP 1.056
FIP 4.398
K/BB 2.000
K% 16.4
BB% 8.2
HR% 2.7
最高球速 153 km/h

※ Pithcer's Basic Statsの概要はこちら

Profile
生年月日 1997年4月18日(28歳)
出身地 アメリカ
身長 188cm
体重 94kg
血液型 不明
投打 右投げ右打ち
ドラフト nan
プロ通算年 1年
経歴 サン・ディマス高-ロッキーズ-ヤクルト
主な獲得タイトル nan
打者に投じた球数分布 (2025.5月)
ランバート 打者に投じた球数分布(2025年5月)
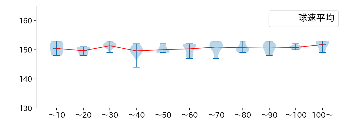
球数による球速(ストレート)の推移 (2025.5月)
ランバート 球数による球速(ストレート)の推移(2025年5月)
球種割合 (2025.5月)
ランバート 球種割合(2025年5月)
カウント別 球種割合 (2025.5月)
ランバート カウント別 球種割合(2025年5月)
球種 & 球速の分布 1 (2025.5月)
ランバート 球種&球速の分布1(2025年5月)
球種 & 球速の分布 2 (2025.5月)
ランバート 球種&球速の分布2(2025年5月)

vs 左打 投手目線 (2025.5月)

※ 5球以上記録があった球種のみ掲載

ランバート 配球ヒートマップ(2025年5月)
ランバート 配球ヒートマップ(2025年5月)
ランバート 配球ヒートマップ(2025年5月)
ランバート 配球ヒートマップ(2025年5月)
ランバート 配球ヒートマップ(2025年5月)
ランバート コース別空振り割合(2025年5月)
ランバート コース別空振り割合(2025年5月)
ランバート コース別空振り割合(2025年5月)
ランバート コース別空振り割合(2025年5月)
ランバート コース別空振り割合(2025年5月)
ランバート コース別被安打割合(2025年5月)
ランバート コース別被安打割合(2025年5月)
ランバート コース別被安打割合(2025年5月)
ランバート コース別被安打割合(2025年5月)
ランバート コース別被安打割合(2025年5月)

vs 右打 投手目線 (2025.5月)

※ 5球以上記録があった球種のみ掲載

ランバート 配球ヒートマップ(2025年5月)
ランバート 配球ヒートマップ(2025年5月)
ランバート 配球ヒートマップ(2025年5月)
ランバート 配球ヒートマップ(2025年5月)
ランバート 配球ヒートマップ(2025年5月)
ランバート コース別空振り割合(2025年5月)
ランバート コース別空振り割合(2025年5月)
ランバート コース別空振り割合(2025年5月)
ランバート コース別空振り割合(2025年5月)
ランバート コース別空振り割合(2025年5月)
ランバート コース別被安打割合(2025年5月)
ランバート コース別被安打割合(2025年5月)
ランバート コース別被安打割合(2025年5月)
ランバート コース別被安打割合(2025年5月)
ランバート コース別被安打割合(2025年5月)