東京ヤクルトスワローズ

#19 石川 雅規

※ 東京ヤクルトスワローズ・石川 雅規投手の2025年4月の投球成績、球速・球種・配球、コース別空振り割合・被安打割合、球数などのデータを掲載しています。

Basic stats (2025.4月)
出場試合数 2
イニング 6.0
1
1
ホールド 0
セーブ 0
防御率 10.500
WHIP 2.500
FIP 3.953
K/BB 0.667
K% 5.9
BB% 8.8
HR% 0.0
最高球速 131 km/h

※ Pithcer's Basic Statsの概要はこちら

Profile
生年月日 1980年1月22日(45歳)
出身地 秋田
身長 167cm
体重 73kg
血液型 A
投打 左投げ左打ち
ドラフト 2001年(自由枠)
プロ通算年 24年
経歴 秋田商高(甲)-青山学院大-ヤクルト
主な獲得タイトル (防)08(新)02(ゴ)08
打者に投じた球数分布 (2025.4月)
石川 雅規 打者に投じた球数分布(2025年4月)
球数による球速(ストレート)の推移 (2025.4月)
石川 雅規 球数による球速(ストレート)の推移(2025年4月)
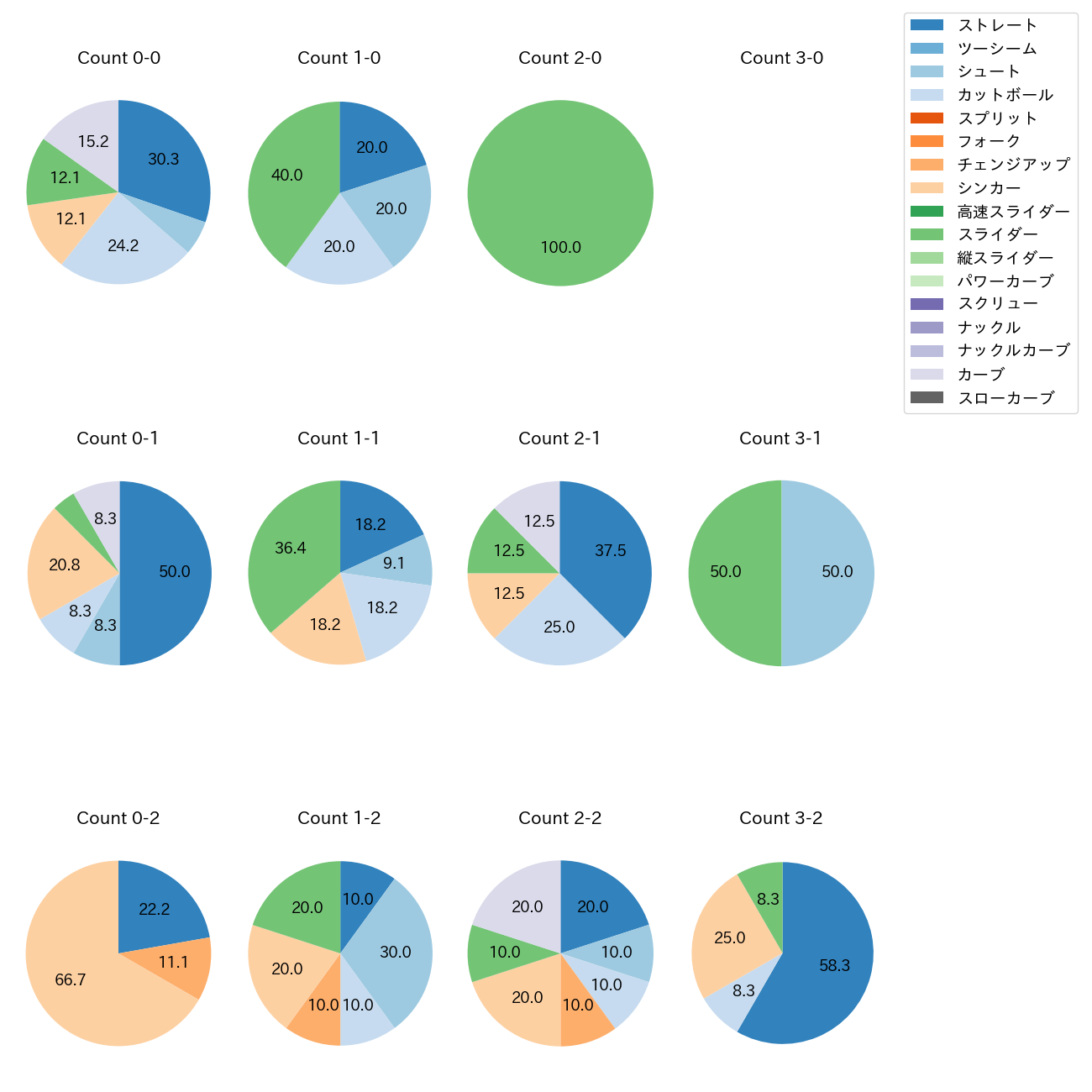
球種割合 (2025.4月)
石川 雅規 球種割合(2025年4月)
カウント別 球種割合 (2025.4月)
石川 雅規 カウント別 球種割合(2025年4月)
球種 & 球速の分布 1 (2025.4月)
石川 雅規 球種&球速の分布1(2025年4月)
球種 & 球速の分布 2 (2025.4月)
石川 雅規 球種&球速の分布2(2025年4月)

vs 左打 投手目線 (2025.4月)

※ 5球以上記録があった球種のみ掲載

石川 雅規 配球ヒートマップ(2025年4月)
石川 雅規 配球ヒートマップ(2025年4月)
石川 雅規 配球ヒートマップ(2025年4月)
石川 雅規 配球ヒートマップ(2025年4月)
石川 雅規 配球ヒートマップ(2025年4月)
石川 雅規 コース別空振り割合(2025年4月)
石川 雅規 コース別空振り割合(2025年4月)
石川 雅規 コース別空振り割合(2025年4月)
石川 雅規 コース別空振り割合(2025年4月)
石川 雅規 コース別空振り割合(2025年4月)
石川 雅規 コース別被安打割合(2025年4月)
石川 雅規 コース別被安打割合(2025年4月)
石川 雅規 コース別被安打割合(2025年4月)
石川 雅規 コース別被安打割合(2025年4月)
石川 雅規 コース別被安打割合(2025年4月)

vs 右打 投手目線 (2025.4月)

※ 5球以上記録があった球種のみ掲載

石川 雅規 配球ヒートマップ(2025年4月)
石川 雅規 配球ヒートマップ(2025年4月)
石川 雅規 配球ヒートマップ(2025年4月)
石川 雅規 配球ヒートマップ(2025年4月)
石川 雅規 配球ヒートマップ(2025年4月)
石川 雅規 コース別空振り割合(2025年4月)
石川 雅規 コース別空振り割合(2025年4月)
石川 雅規 コース別空振り割合(2025年4月)
石川 雅規 コース別空振り割合(2025年4月)
石川 雅規 コース別空振り割合(2025年4月)
石川 雅規 コース別被安打割合(2025年4月)
石川 雅規 コース別被安打割合(2025年4月)
石川 雅規 コース別被安打割合(2025年4月)
石川 雅規 コース別被安打割合(2025年4月)
石川 雅規 コース別被安打割合(2025年4月)