東京ヤクルトスワローズ

#21 吉村 貢司郎

※ 東京ヤクルトスワローズ・吉村 貢司郎投手の2025年3月の投球成績、球速・球種・配球、コース別空振り割合・被安打割合、球数などのデータを掲載しています。

Basic stats (2025.3月)
出場試合数 1
イニング 1.1
0
1
ホールド 0
セーブ 0
防御率 27.000
WHIP 4.500
FIP 3.120
K/BB 0.000
K% 0.0
BB% 0.0
HR% 0.0
最高球速 149 km/h

※ Pithcer's Basic Statsの概要はこちら

Profile
生年月日 1998年1月19日(27歳)
出身地 東京
身長 183cm
体重 85kg
血液型 B
投打 右投げ右打ち
ドラフト 2022年(1位)
プロ通算年 3年
経歴 日大豊山高-国学院大-東芝-ヤクルト
主な獲得タイトル nan
打者に投じた球数分布 (2025.3月)
吉村 貢司郎 打者に投じた球数分布(2025年3月)
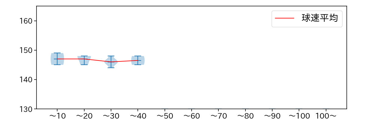
球数による球速(ストレート)の推移 (2025.3月)
吉村 貢司郎 球数による球速(ストレート)の推移(2025年3月)
球種割合 (2025.3月)
吉村 貢司郎 球種割合(2025年3月)
カウント別 球種割合 (2025.3月)
吉村 貢司郎 カウント別 球種割合(2025年3月)
球種 & 球速の分布 1 (2025.3月)
吉村 貢司郎 球種&球速の分布1(2025年3月)
球種 & 球速の分布 2 (2025.3月)
吉村 貢司郎 球種&球速の分布2(2025年3月)

vs 左打 投手目線 (2025.3月)

※ 5球以上記録があった球種のみ掲載

vs 右打 投手目線 (2025.3月)

※ 5球以上記録があった球種のみ掲載

吉村 貢司郎 配球ヒートマップ(2025年3月)
吉村 貢司郎 配球ヒートマップ(2025年3月)
吉村 貢司郎 コース別空振り割合(2025年3月)
吉村 貢司郎 コース別空振り割合(2025年3月)
吉村 貢司郎 コース別被安打割合(2025年3月)
吉村 貢司郎 コース別被安打割合(2025年3月)