東京ヤクルトスワローズ

#18 奥川 恭伸

※ 東京ヤクルトスワローズ・奥川 恭伸投手の2025年3月の投球成績、球速・球種・配球、コース別空振り割合・被安打割合、球数などのデータを掲載しています。

Basic stats (2025.3月)
出場試合数 1
イニング 6.0
0
0
ホールド 0
セーブ 0
防御率 0.000
WHIP 1.167
FIP 2.453
K/BB 2.000
K% 8.3
BB% 0.0
HR% 0.0
最高球速 151 km/h

※ Pithcer's Basic Statsの概要はこちら

Profile
生年月日 2001年4月16日(24歳)
出身地 石川
身長 184cm
体重 82kg
血液型 O
投打 右投げ右打ち
ドラフト 2019年(1位)
プロ通算年 6年
経歴 星稜高(甲)-ヤクルト
主な獲得タイトル nan
打者に投じた球数分布 (2025.3月)
奥川 恭伸 打者に投じた球数分布(2025年3月)
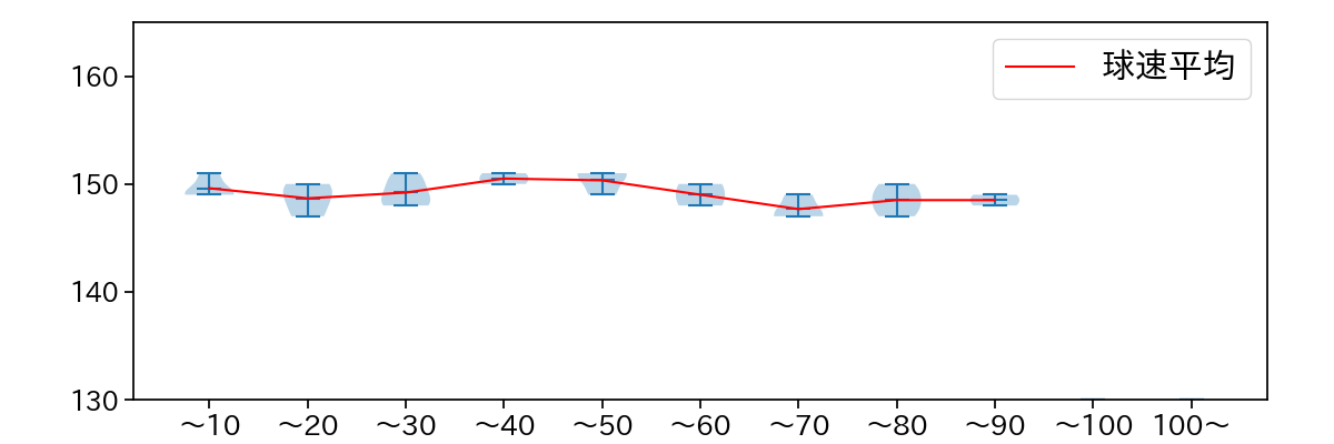
球数による球速(ストレート)の推移 (2025.3月)
奥川 恭伸 球数による球速(ストレート)の推移(2025年3月)
球種割合 (2025.3月)
奥川 恭伸 球種割合(2025年3月)
カウント別 球種割合 (2025.3月)
奥川 恭伸 カウント別 球種割合(2025年3月)
球種 & 球速の分布 1 (2025.3月)
奥川 恭伸 球種&球速の分布1(2025年3月)
球種 & 球速の分布 2 (2025.3月)
奥川 恭伸 球種&球速の分布2(2025年3月)

vs 左打 投手目線 (2025.3月)

※ 5球以上記録があった球種のみ掲載

奥川 恭伸 配球ヒートマップ(2025年3月)
奥川 恭伸 配球ヒートマップ(2025年3月)
奥川 恭伸 配球ヒートマップ(2025年3月)
奥川 恭伸 コース別空振り割合(2025年3月)
奥川 恭伸 コース別空振り割合(2025年3月)
奥川 恭伸 コース別空振り割合(2025年3月)
奥川 恭伸 コース別被安打割合(2025年3月)
奥川 恭伸 コース別被安打割合(2025年3月)
奥川 恭伸 コース別被安打割合(2025年3月)

vs 右打 投手目線 (2025.3月)

※ 5球以上記録があった球種のみ掲載

奥川 恭伸 配球ヒートマップ(2025年3月)
奥川 恭伸 配球ヒートマップ(2025年3月)
奥川 恭伸 配球ヒートマップ(2025年3月)
奥川 恭伸 配球ヒートマップ(2025年3月)
奥川 恭伸 コース別空振り割合(2025年3月)
奥川 恭伸 コース別空振り割合(2025年3月)
奥川 恭伸 コース別空振り割合(2025年3月)
奥川 恭伸 コース別空振り割合(2025年3月)
奥川 恭伸 コース別被安打割合(2025年3月)
奥川 恭伸 コース別被安打割合(2025年3月)
奥川 恭伸 コース別被安打割合(2025年3月)
奥川 恭伸 コース別被安打割合(2025年3月)