東北楽天ゴールデンイーグルス

#69 内 星龍

※ 東北楽天ゴールデンイーグルス・内 星龍投手の2025年レギュラーシーズン全試合の投球成績、球速・球種・配球、コース別空振り割合・被安打割合、球数などのデータを掲載しています。

Basic stats (2025.レギュラーシーズン全試合)
出場試合数 25
イニング 83.1
3
5
ホールド 1
セーブ 1
防御率 2.916
WHIP 1.272
FIP 4.140
K/BB 1.826
K% 11.8
BB% 6.5
HR% 2.0
最高球速 154 km/h

※ Pithcer's Basic Statsの概要はこちら

Profile
生年月日 2002年4月24日(23歳)
出身地 大阪
身長 190cm
体重 88kg
血液型 O
投打 右投げ左打ち
ドラフト 2020年(6位)
プロ通算年 5年
経歴 履正社高(甲)-楽天
主な獲得タイトル nan
打者に投じた球数分布 (2025.レギュラーシーズン全試合)
内 星龍 打者に投じた球数分布(2025年レギュラーシーズン全試合)
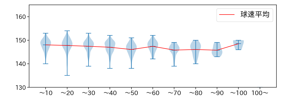
球数による球速(ストレート)の推移 (2025.レギュラーシーズン全試合)
内 星龍 球数による球速(ストレート)の推移(2025年レギュラーシーズン全試合)
球種割合 (2025.レギュラーシーズン全試合)
内 星龍 球種割合(2025年レギュラーシーズン全試合)
カウント別 球種割合 (2025.レギュラーシーズン全試合)
内 星龍 カウント別 球種割合(2025年レギュラーシーズン全試合)
球種 & 球速の分布 1 (2025.レギュラーシーズン全試合)
内 星龍 球種&球速の分布1(2025年レギュラーシーズン全試合)
球種 & 球速の分布 2 (2025.レギュラーシーズン全試合)
内 星龍 球種&球速の分布2(2025年レギュラーシーズン全試合)

vs 左打 投手目線 (2025.レギュラーシーズン全試合)

※ 5球以上記録があった球種のみ掲載

内 星龍 配球ヒートマップ(2025年rs月)
内 星龍 配球ヒートマップ(2025年rs月)
内 星龍 配球ヒートマップ(2025年rs月)
内 星龍 配球ヒートマップ(2025年rs月)
内 星龍 コース別空振り割合(2025年rs月)
内 星龍 コース別空振り割合(2025年rs月)
内 星龍 コース別空振り割合(2025年rs月)
内 星龍 コース別空振り割合(2025年rs月)
内 星龍 コース別被安打割合(2025年rs月)
内 星龍 コース別被安打割合(2025年rs月)
内 星龍 コース別被安打割合(2025年rs月)
内 星龍 コース別被安打割合(2025年rs月)

vs 右打 投手目線 (2025.レギュラーシーズン全試合)

※ 5球以上記録があった球種のみ掲載

内 星龍 配球ヒートマップ(2025年rs月)
内 星龍 配球ヒートマップ(2025年rs月)
内 星龍 配球ヒートマップ(2025年rs月)
内 星龍 配球ヒートマップ(2025年rs月)
内 星龍 コース別空振り割合(2025年rs月)
内 星龍 コース別空振り割合(2025年rs月)
内 星龍 コース別空振り割合(2025年rs月)
内 星龍 コース別空振り割合(2025年rs月)
内 星龍 コース別被安打割合(2025年rs月)
内 星龍 コース別被安打割合(2025年rs月)
内 星龍 コース別被安打割合(2025年rs月)
内 星龍 コース別被安打割合(2025年rs月)