東北楽天ゴールデンイーグルス

#64 林 優樹

※ 東北楽天ゴールデンイーグルス・林 優樹投手の2025年レギュラーシーズン全試合の投球成績、球速・球種・配球、コース別空振り割合・被安打割合、球数などのデータを掲載しています。

Basic stats (2025.レギュラーシーズン全試合)
出場試合数 1
イニング 1.1
0
0
ホールド 0
セーブ 0
防御率 0.000
WHIP 0.750
FIP 3.120
K/BB 3.000
K% 50.0
BB% 16.7
HR% 0.0
最高球速 145 km/h

※ Pithcer's Basic Statsの概要はこちら

Profile
生年月日 2001年10月29日(24歳)
出身地 京都
身長 173cm
体重 73kg
血液型 O
投打 左投げ左打ち
ドラフト 2022年(6位)
プロ通算年 3年
経歴 近江高(甲)-西濃運輸-楽天
主な獲得タイトル nan
打者に投じた球数分布 (2025.レギュラーシーズン全試合)
林 優樹 打者に投じた球数分布(2025年レギュラーシーズン全試合)
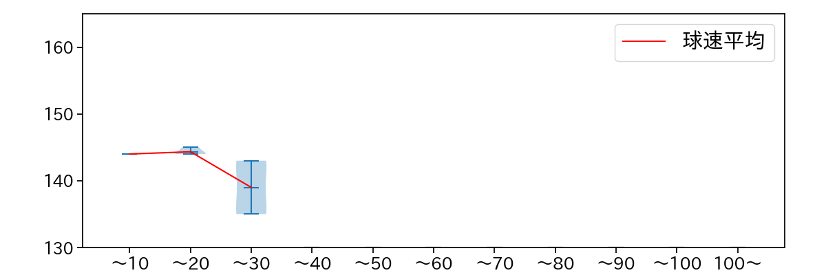
球数による球速(ストレート)の推移 (2025.レギュラーシーズン全試合)
林 優樹 球数による球速(ストレート)の推移(2025年レギュラーシーズン全試合)
球種割合 (2025.レギュラーシーズン全試合)
林 優樹 球種割合(2025年レギュラーシーズン全試合)
カウント別 球種割合 (2025.レギュラーシーズン全試合)
林 優樹 カウント別 球種割合(2025年レギュラーシーズン全試合)
球種 & 球速の分布 1 (2025.レギュラーシーズン全試合)
林 優樹 球種&球速の分布1(2025年レギュラーシーズン全試合)
球種 & 球速の分布 2 (2025.レギュラーシーズン全試合)
林 優樹 球種&球速の分布2(2025年レギュラーシーズン全試合)

vs 左打 投手目線 (2025.レギュラーシーズン全試合)

※ 5球以上記録があった球種のみ掲載

林 優樹 配球ヒートマップ(2025年rs月)
林 優樹 配球ヒートマップ(2025年rs月)
林 優樹 コース別空振り割合(2025年rs月)
林 優樹 コース別空振り割合(2025年rs月)
林 優樹 コース別被安打割合(2025年rs月)
林 優樹 コース別被安打割合(2025年rs月)

vs 右打 投手目線 (2025.レギュラーシーズン全試合)

※ 5球以上記録があった球種のみ掲載

林 優樹 配球ヒートマップ(2025年rs月)
林 優樹 コース別空振り割合(2025年rs月)
林 優樹 コース別被安打割合(2025年rs月)