東北楽天ゴールデンイーグルス

#59 泰 勝利

※ 東北楽天ゴールデンイーグルス・泰 勝利投手の2025年レギュラーシーズン全試合の投球成績、球速・球種・配球、コース別空振り割合・被安打割合、球数などのデータを掲載しています。

Basic stats (2025.レギュラーシーズン全試合)
出場試合数 6
イニング 6.1
1
0
ホールド 0
セーブ 0
防御率 0.000
WHIP 1.579
FIP 0.594
K/BB 4.667
K% 46.7
BB% 10.0
HR% 0.0
最高球速 155 km/h

※ Pithcer's Basic Statsの概要はこちら

Profile
生年月日 2003年11月11日(21歳)
出身地 鹿児島
身長 172cm
体重 82kg
血液型 A
投打 左投げ右打ち
ドラフト 2021年(4位)
プロ通算年 4年
経歴 神村学園高-楽天
主な獲得タイトル nan
打者に投じた球数分布 (2025.レギュラーシーズン全試合)
泰 勝利 打者に投じた球数分布(2025年レギュラーシーズン全試合)
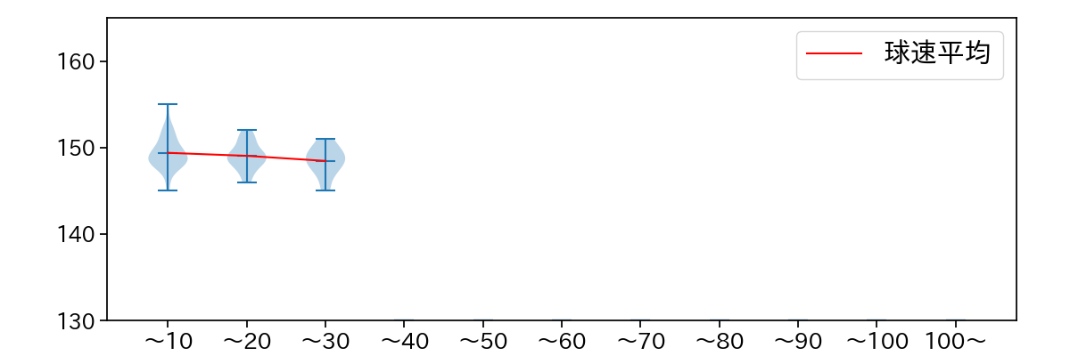
球数による球速(ストレート)の推移 (2025.レギュラーシーズン全試合)
泰 勝利 球数による球速(ストレート)の推移(2025年レギュラーシーズン全試合)
球種割合 (2025.レギュラーシーズン全試合)
泰 勝利 球種割合(2025年レギュラーシーズン全試合)
カウント別 球種割合 (2025.レギュラーシーズン全試合)
泰 勝利 カウント別 球種割合(2025年レギュラーシーズン全試合)
球種 & 球速の分布 1 (2025.レギュラーシーズン全試合)
泰 勝利 球種&球速の分布1(2025年レギュラーシーズン全試合)
球種 & 球速の分布 2 (2025.レギュラーシーズン全試合)
泰 勝利 球種&球速の分布2(2025年レギュラーシーズン全試合)

vs 左打 投手目線 (2025.レギュラーシーズン全試合)

※ 5球以上記録があった球種のみ掲載

泰 勝利 配球ヒートマップ(2025年rs月)
泰 勝利 配球ヒートマップ(2025年rs月)
泰 勝利 配球ヒートマップ(2025年rs月)
泰 勝利 配球ヒートマップ(2025年rs月)
泰 勝利 コース別空振り割合(2025年rs月)
泰 勝利 コース別空振り割合(2025年rs月)
泰 勝利 コース別空振り割合(2025年rs月)
泰 勝利 コース別空振り割合(2025年rs月)
泰 勝利 コース別被安打割合(2025年rs月)
泰 勝利 コース別被安打割合(2025年rs月)
泰 勝利 コース別被安打割合(2025年rs月)
泰 勝利 コース別被安打割合(2025年rs月)

vs 右打 投手目線 (2025.レギュラーシーズン全試合)

※ 5球以上記録があった球種のみ掲載

泰 勝利 配球ヒートマップ(2025年rs月)
泰 勝利 配球ヒートマップ(2025年rs月)
泰 勝利 配球ヒートマップ(2025年rs月)
泰 勝利 コース別空振り割合(2025年rs月)
泰 勝利 コース別空振り割合(2025年rs月)
泰 勝利 コース別空振り割合(2025年rs月)
泰 勝利 コース別被安打割合(2025年rs月)
泰 勝利 コース別被安打割合(2025年rs月)
泰 勝利 コース別被安打割合(2025年rs月)